• 元宇宙:本站分享元宇宙相關資訊,資訊僅代表作者觀點與平臺立場無關,僅供參考.

    中國傳媒大學與新浪新聞、 央視網共同發布《2022元宇宙研究報告:多元視角》

    • Metaverse元宇宙
    • 2022年1月17日08時


      中國傳媒大學媒體融合與傳播國家重點實驗室新媒體研究院與新浪新聞、視網智媒學院共同發布《2022元宇宙研究報告:多元視角》

      2022年1月18日,中國傳媒大學媒體融合與傳播國家重點實驗室新媒體研究院與新浪新聞、央視網智媒學院共同發布《2022元宇宙研究報告:多元視角》,從十個視角深入觀察社會實踐,對前沿趨勢變化提供研究思路。該項目由中國傳媒大學媒體融合與傳播國家重點實驗室新媒體研究院院長趙子忠教授與微博COO、新浪移動CEO、新浪AI媒體研究院院長王巍,央視網副總經理、技術事業群總經理、智媒學院院長趙磊擔任專家,由中國傳媒大學媒體融合與傳播國家重點實驗室新媒體研究院與新浪新聞、央視網智媒學院共同完成。

      元宇宙概念和產業的發展還處于初期階段,需要有多種社會力量參與,元宇宙生態的各個角色,對元宇宙有不同的視角和認識方法,同樣也存在發展初期的各種不同觀點和爭論。

      《2022元宇宙研究報告:多元視角》十大看點:

      看點1:元宇宙的科幻視角。三部經典的科幻作品《雪崩》《黑客帝國》《頭號玩家》中均有對元宇宙的刻畫,科幻元宇宙有三個特點:一是元宇宙由虛擬與現實世界構成;二是有從現實世界進入虛擬世界的入口;三是在虛擬和現實世界中有不同的身份。

      看點2:元宇宙的科學定義。溯源元宇宙概念的發展歷程,電氣電子工程師學會(IEEE)曾在2007年給出“元宇宙發展地圖”,作出短期和長期發展規劃。維基百科定義元宇宙是一個聚合的虛擬共享空間,由虛擬增強的物理現實和物理持久的虛擬空間聚合而成,包括虛擬世界、增強現實和互聯網的總和。IEEE和Metaverse Roadmap也分別給出元宇宙的定義。

      看點3:推動元宇宙發展的重點企業。企業是元宇宙的實踐者,羅布樂思(Roblox)和元(Meta)是兩家致力于打造元宇宙的企業,分別實踐了兩條不同的元宇宙建設路線——游戲和VR。羅布樂思搭建游戲平臺元宇宙,用戶可以同時是玩家和開發者。臉書是全球最大的社交媒體平臺,扎克伯格宣布臉書改名Meta,Meta的元宇宙包含社交、VR、虛擬辦公、虛擬貨幣等。

      看點4:元宇宙之VR產業。VR產業鏈主要有四個部分:硬件、軟件、內容和應用。在VR硬件方面Oculus占據市場首位;軟件方面主要包含VR硬件配套的操作界面和軟件開發平臺;VR內容有四大分發平臺,內容類型涉及游戲、影視、社交等;VR在工業領域的應用主要體現在遠程協作,提高溝通效率,優化工作時間。

      看點5:元宇宙之游戲產業。游戲產業構成包含八大要素:游戲開發者、創作工具、創作工具來源、游戲平臺、云服務、終端設備、操作系統供應商、網絡運營商。報告特別提出UGC游戲是元宇宙的一個特點,關注元宇宙需要充分認識UGC游戲。

      看點6:元宇宙之虛擬貨幣。虛擬貨幣是構成元宇宙經濟系統的核心。本報告特別介紹Meta穩定幣項目Libra的經濟模型和交易類型。

      看點7:元宇宙之虛擬辦公。虛擬辦公是元宇宙的重要業態,網絡會議是虛擬辦公發展最快的應用場景。Meta、微軟、Vizible使用VR/AR技術在虛擬會議場景發力,注重網絡會議的在場體驗,提升多人協作效率。

      看點8:電信運營商發力元宇宙。中國移動成立全國元宇宙組織——中國移動通信聯合會元宇宙產業委員會(CMCA-MCC)。中國電信旗下全資子公司天翼愛音樂布局元宇宙,推出兩個“元級”實驗室——“元素”實驗室、“元音”實驗室。中國聯通在XR產業鏈持續發力,與22家合作伙伴成立5G-XR終端生態聯盟,建成5G-XR聚合運營服務平臺。

      看點9:支撐元宇宙的六大基礎技術。這六大技術分別是:物聯網技術、網絡及運算技術、人工智能技術、區塊鏈技術、交互技術和電子游戲技術。物聯網技術既承擔了物理世界數字化職能,又承擔了虛擬世界滲透甚至管理物理世界的職能。網絡及運算技術保障大規模用戶同時在線。元宇宙中的智能互動需要人工智能技術。區塊鏈保障元宇宙價值歸屬于流轉,實現元宇宙經濟系統穩定、高效、透明的運行。元宇宙用戶的高度沉浸感、高仿真互動體驗需要交互技術。電子游戲技術的核心是游戲引擎,成熟的游戲引擎通用于游戲制作,提供完善的制作流程,降低游戲制作門檻,形成游戲內容創作者生態。

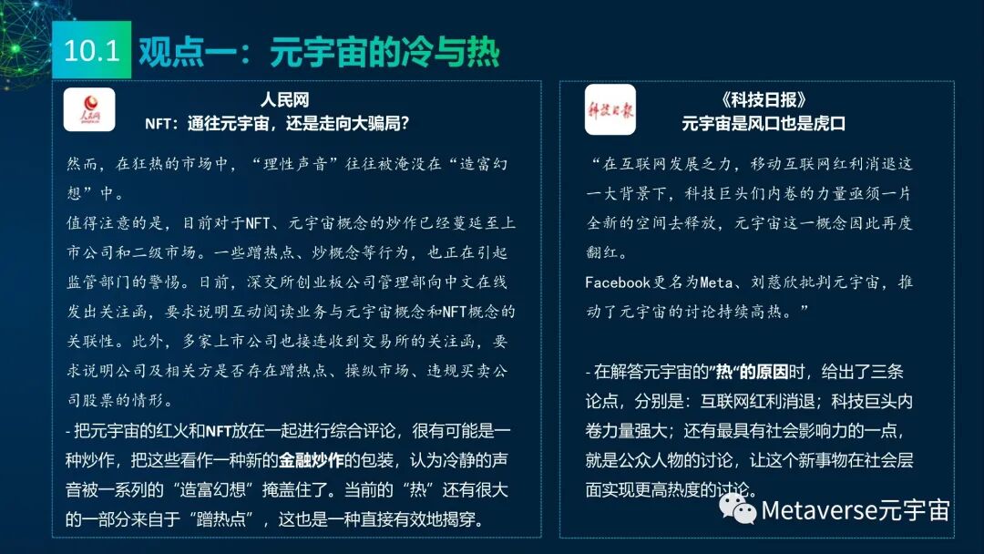
      看點10:媒體的多元看點。報告研究團隊收集2021年主流媒體元宇宙相關報道,將主流媒體對元宇宙的看法進行總結:元宇宙的冷與熱、元宇宙的喜與憂、數字資產與數字泡沫、新科技與科技泡沫、概念股還是產業股、5G還是6G、全真互聯網還是新模式。報告研究團隊收集了2021年微博社交媒體關于元宇宙的數據,闡述財經、電影、游戲、數碼、時事、互聯網、娛樂、時尚九大領域的博文觀點。

      下面附上PPT完整全文


    Copyright © 2021.Company 元宇宙YITB.COM All rights reserved.元宇宙YITB.COM

    国产欧美另类精品久久久