• 元宇宙:本站分享元宇宙相關資訊,資訊僅代表作者觀點與平臺立場無關,僅供參考.

    以太坊基金會 AMA 第七期 | Vitalik:對多鏈生態持樂觀態度,不看好跨鏈應用

    • Unitimes
    • 2022年1月11日06時

    來源:r/ethereum
    編輯:南風

    編者按:2022 年 1 月 7 日,以太坊基金會 (EF) 研究團隊在 r/ethereum 平臺上進行了以太坊主題相關的 AMA (線上問答) 活動,以太坊聯合創始人 Vitalik Buterin 以及包括 Justin Drake、Danny Ryan、Joseph Schweitzer、David Theodore、Barnabé Monnot、Dankrad Feist 等在內的以太坊基金會成員就以太坊最新進展和技術研究等方面回答了社區的提問,英文原文可訪問:

    https://www.reddit.com/r/ethereum/comments/rwojtk/ama_we_are_the_efs_research_team_pt_7_07_january/

    以下為本次 AMA 的部分主要內容采編:
    josojo:你們好!我對于跨鏈橋的安全性非常感興趣:
    1. 你們認為不同的 L1 (第一層網絡) 之間的跨鏈橋 (比如通過使用 ZK 技術) 是否將會與同一個 L1 網絡的兩個不同 L2 (第二層網絡) 之間的橋梁一樣安全
    1. 可能 L1 網絡之間的任何橋梁都需要是可升級的,以應對其中任何一個 L1 網絡出現分叉的情況。這是否使得 L1->L1 的橋梁要比 L2->L1->L2 的橋梁更不安全
    1. 對于 ZK Rollups 而言,如果 ZK Rollups 想要在不會給用戶引入安全風險的情況下保持對新功能的可升級性,那么其最佳機制是什么?特別是,我在想一些用戶會想要長期在 L2 網絡中鎖定,同時無法迅速從 (L2) 鏈中撤離 (至L1)。
    Vitalik Buterin:「橋」在安全性方面的基本限制實際上是為何我會對多鏈生態系統持樂觀態度(確實存在一些有著不同價值觀的獨立社區,他們最好是分開來,而不是所有人都爭奪對同一件事的影響力),并對跨鏈應用持悲觀態度的關鍵原因。
    為了理解為什么「橋」存在這些限制,我們需要看看區塊鏈和橋接的各種組合是如何經受住 51% 攻擊的。很多人都有這樣的想法,“如果一個區塊鏈網絡受到 51% 的攻擊,一切都會崩潰,所以我們需要動用所有的力量來阻止 51% 攻擊的任何一次發生。我真的不同意這種思維方式;事實上,即使在發生 51% 攻擊之后,區塊鏈仍然可以維持著許多保障,而維持這些保障真的很重要
    例如,假設你在以太坊網絡上有 100 ETH,而以太坊網絡受到 51% 的攻擊,因此一些交易被審查和/或恢復。不管發生什么,你將仍然能夠擁有你的 100 ETH。即使一個發起 51% 攻擊的攻擊者也無法提議一個區塊來將你的 ETH 拿走,因為這樣的區塊會違反協議規則,因此會被網絡拒絕。即便 99% 的網絡算力或質押金 (stake) 想要拿走你的 ETH,每個運行節點的人都只會跟隨那條僅剩 1% (算力或質押金) 的鏈,因為只有這條鏈的區塊遵循了協議規則。
    更一般地說,如果你在以太坊上有一個應用,那么 51% 的攻擊可能會在一段時間內審查或恢復該應用上的交易,但最終會出現一個一致的狀態。比如,如果你有 100 ETH,但在 Uniswap 上以 320000 DAI 的價格出售,那么即便以太坊鏈被人以某種瘋狂的方式攻擊,最終你依然會擁有個明顯的結局 -- 要么你保留了你的 100 ETH,要么你得到了 320000 DAI;如果你最終什么都沒得到 (或者兩者都得到了),那就違反了協議規則,因此也就不會被接受了。
    現在,想象一下,如果你將 100 ETH 從以太坊網絡轉移至 Solana 鏈上的某個「橋」并獲得 100 Solana-WETH,然后以太坊網絡遭遇 51% 攻擊。攻擊者將大量自己的 ETH 存入成為了 Solana-WETH,然后當 Solana 鏈上確認這筆交易之后,即刻就在以太坊網絡上發起 51% 攻擊并逆轉 (恢復) 了這筆交易。那么此時的 Solana-WETH 合約就不再是有足額的 ETH 作為支撐了,使得此時你的 100 Solana-WETH 也許只值 60 ETH 了。因此,即便有一個完美的基于 ZK-SNARK 的橋梁來完全驗證共識,這個橋梁仍然很容易通過這樣的 51% 攻擊而被盜取。
    因此,在以太坊上持有以太坊本地資產或在 Solana 上持有 Solana 本地資產總是比在 Solana 上持有以太坊本地資產或在以太坊上持有 Solana 本地資產更安全。這里的“以太坊”不僅指以太坊 L1 鏈,還指任何構建在以太坊之上的適當的 L2 鏈。如果以太坊遭遇 51% 攻擊并導致交易被恢復,那么 Arbitrum 和 Optimism 這些 L2 也將被恢復,因此即便以太坊被 51% 攻擊了,在 Arbitrum 和 Optimism 上保存狀態的“跨 Rollup”應用也有保障能夠保持最終結果的一致性。且如果以太坊沒有遭遇 51% 攻擊,就無法單獨地對 Arbitrum 和 Optimism 進行 51% 攻擊。因此,在 Arbitrum 上持有 Optimism 網絡中發行的資產的包裝版本仍然是完全安全的。
    如果你 (將資產) 跨越超過兩條鏈,問題就更嚴重了。如果有 100 條鏈,那么這些鏈之間最終會出現許多相互依賴的 dapps,且對其中哪怕一條鏈的 51% 攻擊也會造成系統性的蔓延,威脅整個生態系統的經濟。這就是為什么我認為相互依賴的區域很可能與主權區域緊密相連 (因此,很多以太坊生態中的應用彼此緊密連接,很多 Avalanche 生態中的應用彼此連接,等等,但以太坊生態中的應用和 Avalanche 生態中應用不應彼此緊密連接)。
    這也是為什么 Rollup 不能直接“使用另外一個數據層”。如果某個 Rollup 在 Celestia 或 Bitcoin Cash 或任何其他地方儲其數據,但在以太坊上處理其資產,那么如果該數據層遭遇 51% 攻擊,那么你就完蛋了。Celestia 上的 DAS (數據可用性抽樣) 提供的抗 51% 攻擊實際上并不能幫到你,因為以太坊網絡并不會讀取該 DAS;相反,以太坊網絡讀取的是「橋」,而該「橋」很容易受到 51% 攻擊。如果 Rollup 想要為使用以太坊本地資產的應用程序提供安全性,那么就必須使用以太坊作為數據層 (對于其他任何生態系統也是如此)。
    我并不預計這些問題會馬上出現。對一條鏈進行 51% 攻擊是困難且昂貴的。然而,跨鏈橋和跨鏈應用程序的使用越多,問題就會變得越嚴重。沒人會為了盜取 100 Solana-WETH 而對以太坊發起 51% 攻擊 (或者為了盜取 100 Ethereum-WSOL 而對 Solana 發起 51% 攻擊)。但如果在這座跨鏈橋上有 1000 萬 ETH 或 SOL,那么發起攻擊的動機就高得多了,而且大型礦池也可能會協調一起使這種攻擊發生。因此,跨鏈活動有著一種抗網絡效應當沒有太多這樣的事情 (即跨鏈活動) 發生時,還是很安全的;但這種事情發生的越多,風險就越大。
    Liberosist對于 zkEVM 的研究進展,你們是否感到驚喜?考慮到目前的進展,你們認為Polygon Hermez 和 Scroll 將其 zkEVM 推出時間鎖定在 2022 年底是現實的嗎?
    Justin Drake (以太坊基金會):的確,與一年前相比,有關 zkEVM 取得的進步、資金和樂觀的態度讓我感到非常驚喜。現在已經有幾個優秀的團隊在 zkEVM 方面展開競爭 (與合作!),并投入數億美元使其能在 2022-2023 年投入生產。
    需要注意的是,“zkEVM”這個術語根據語境有不同的含義。我將 zkEVM 分為三種
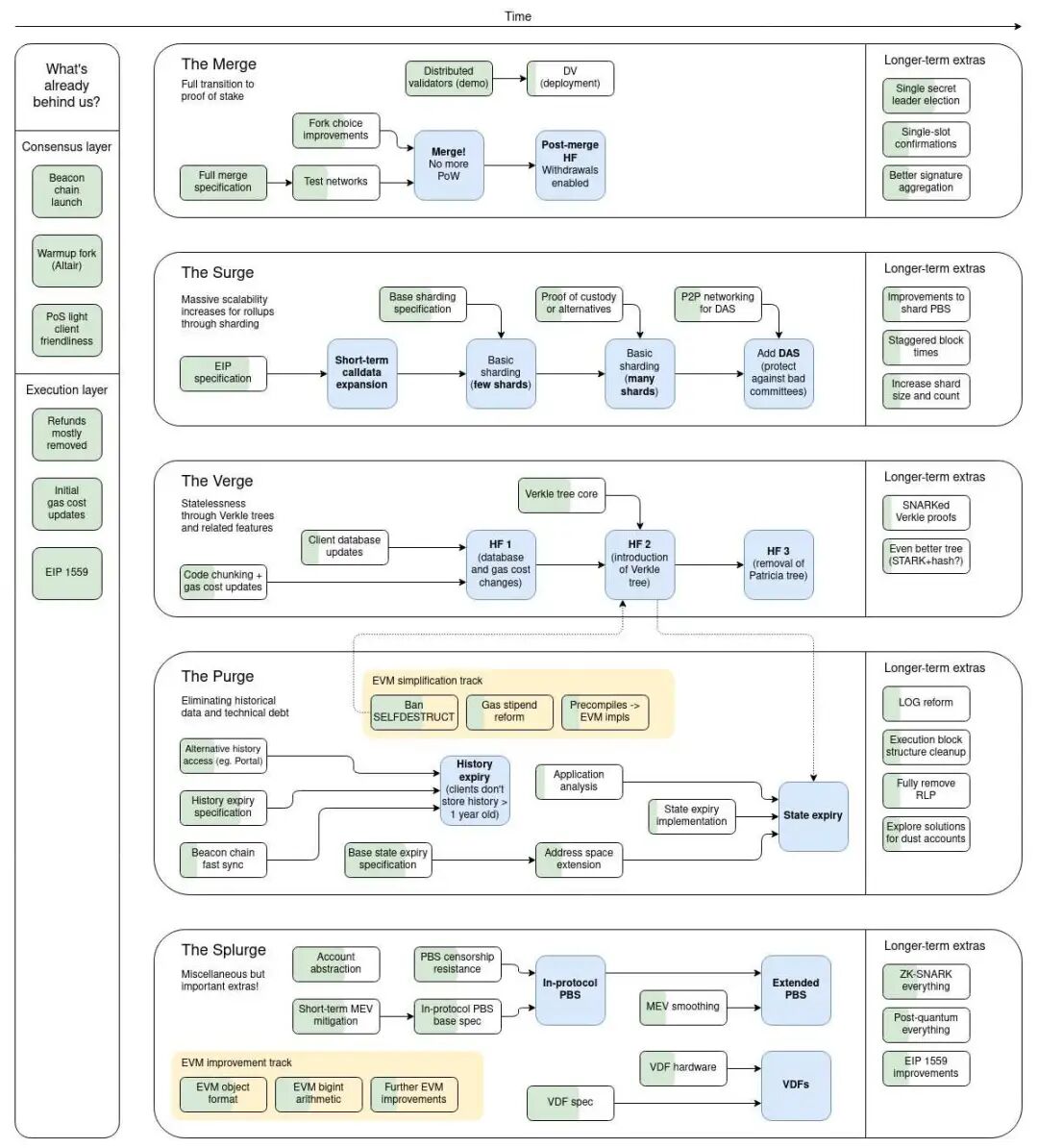
    • 共識層面 (consensus-level):共識層面的 zkEVM 旨在提供與以太坊使用的 EVM (以太坊虛擬機) 有著完全的等效性。也就是說,這種 zkEVM 會生成 SNARKs 來證明以太坊 L1 狀態根的有效性。部署共識層面的 zkEVM 是以太坊發展路線圖 (見下圖) 中的“ZK-SNARK everything”的一部分。
    上圖:Vitalik Buterin 最近更新的以太坊發展路線圖
    • 字節碼層面 (bytecode-level):字節碼層面的 zkEVM 旨在解釋 (interpret) EVM 字節碼這正是 Scroll、Polygon Hermez 等采取的方法。這樣的 zkEVM 可能生成與 EVM 不同的狀態根,比如將 EVM 的 SNARK 不友好的 Patricia-Merkle trie 替換為 SNARK 友好型。
    • 語言層面 (language-level):語言層面的 zkEVM 旨在將一種 EVM 友好的語言 (比如 Solidity 或 Yul) 轉換成 SNARK 友好的、可能與 EVM 完全不同的 VM這正是 Matter Labs 和 StarkWare 所采用的方法。
    我預計語言層面的 zkEVMs 將首先被部署,因為這類 zkEVM 在技術上是最容易被構架的。然后我預計字節碼層面的 zkEVMs 將解鎖額外的 EVM 兼容性,并進一步利用 EVM 的網絡效應。最后,一個 L1 共識層面的 zkEVM 將會把 EVM 變成一個“神圣的 Rollup”并改善以太坊 L1 的安全性、去中心化和可用性。
    在我看來,字節碼層面的 zkEVM (比如 Polygon Hermez 或 Scroll) 在 2022 年交付一個生產級別的 zkEVM 是合理的。以下是我預計在其推出時具有的一些特點:
    • 較小的 Gas 上限:字節碼層面的 zkEVMs 的 Gas 上限將很可能一開始要比 L1 EVM 的 Gas 上限要更小 (可能要小得多,比如比 L1 降低大約10倍),并在接下來的幾年里逐步增加。
    • 大型中心化證明器:最初的證明 (proving) 很可能不是去中心化的,可能由某一個有著大型證明裝置的中心化實體來完成。我預計我們到 2023 年實現去中心化的證明 (比如在全球范圍內的無須信任的基于 GPU 的證明器),到 2024 年擁有 ZNARK 證明 ASICs。
    • 電路 bugs:由于字節碼層面的 zkEVMs 的電路復雜性,可能會存在電路 bugs,EVM 字節碼等效性也不是很完美。這些 bugs (一些可能是對于安全性至關重要) 將需要隨著時間的推移來解決。最終,字節碼等效性將通過形式化驗證工具來證明。
    Maswasnos:以太坊基金會 (EF) 如何看待 Dankrad Feist 提議使用獨立的高性能區塊構建者(block builders) 的全新分片提案?詳細地說,(以太坊) 研究團隊是否預計分片將在網絡中需要某種形式的數據中心級別 (datacenter-grade) 的資源?或者是否有可能實現更分布式的實現?
    Vitalik Buterin:唯一需要數據中心級別資源的節點將是構建者節點 (builder nodes),詳情可參見提議者/構建者分離 (Proposer/Builder Separation,即 PBS):

    https://notes.ethereum.org/@vbuterin/pbs_censorship_resistance

    編者注:PBS (提議者/構建者分離) 是 Vitalik 提議的解決 MEV (礦工可提取價值) 問題的方案,簡單來說就是將區塊構建的角色區塊提議的角色進行分離。一個稱為構建者 (builders) 的獨立角色類型將負責構建執行區塊體(exec block bodies,本質上就是一組經排序的交易,這些交易是該區塊的主要“有效負載”),并負責對區塊進行出價 (即構建者為了使自己構建的區塊被提議者選中,在向提議者的出價時將會盡可能高)提議者 (proposers) 的職責將僅僅是接受出價最高的那個執行區塊體。顯然,提議者 (以及其他任何人) 都不會提前知道任何執行區塊體中的內容,直到提議者選中了那個贏得拍賣的區塊頭 (以及區塊體)。這種事先確認的隱私性是必需的,從而防止“MEV竊取”,也即防止老練的提議者識別構建者的 MEV 提取策略并復制這種策略而不補償構建者。

    Dankrad Feist 提議的全新分片方案是,與之前讓每個分片 (shard) 都有獨立的區塊提議者的分片設計方式不同,Dankrad 提議在每個 Slot 期間使所有分片區塊信標區塊一起被提議。他表示這將極大地簡化分片的設計。在這種全新的設計中,信標區塊也會包含所有的分片區塊,而且所有這些區塊都是由一個委員會一起確認的。所有信標和分片數據是一起被確認的。這允許同一個信標區塊中的交易獲取分片數據,并極大地簡化 Rollups 的構造 (不會有延遲的確認等待)。PBS (提議者/構建者分離) 使得常規的提議者 (驗證者) 只需從多個區塊構建者中選擇出價最高的區塊,作為解決以前在區塊提議中存在的 MEV 問題的解決方案。

    驗證者和普通用戶節點將繼續只需要常規計算機來運行節點 (實際上,PBS 的一個好處是一旦我們有了 Verkle 樹,驗證者可能將是完全無狀態的!)
    另一個重要的注意事項是,應該要能構建一個分布式的區塊構建者。將會有一個協調節點 (coordinating node) 來收集帶有數據承諾 (data commitments) 的交易,但該協調節點的性能只能與常規機器一樣,因為每個數據承諾都是由其他節點單獨構建并傳遞給協調節點的。協調節點將需要依賴于某種信譽系統,以確保這些承諾背后的數據實際上是可用的,但這種事情是一些 L2 DAO 協議可以輕松做到的。
    Joseph Schweitzer (以太坊基金會):我相信一些研究人員會帶入他們自己的觀點,但值得注意的是,以太坊基金會作為一個組織,對正在進行的研發探索并沒有真正統一的意見。
    轉述過去幾年的博客,以太坊基金會 (EF) 更像是一個集市,而不是一座大教堂。相對獨立的研發工作有時會歸入 EF 的傘下,這節省了這些研發工作的管理開銷。但是,就像以太坊基金會不會區別對待哪個客戶端或者 EIP (以太坊改進提案),對于 Dankrad 和其他提案的觀點將僅僅是這些研究者個人的觀點。通常情況下,團隊內部也會有很多爭論和變化。
    Diligent-Mouse3679值得澄清的是,Dankrad 的 (全新分片提案) 的提議嚴重依賴于當前討論中的 PBS (提議者/構建者分離) 系統。基于 PBS,將發生的事情是你在家里通過常規消費硬件能夠運行的普通節點將會繼續可行;你將仍然能夠在該硬件上運行一個 32 ETH 驗證者節點,該驗證者可以向區塊鏈提議區塊,以及驗證其他驗證者提議的區塊
    PBS 將改變的是,驗證者將依賴外部的“構建者”(builders) 來選擇要 (在區塊中) 包含的交易并以最有利可圖的方式來對交易進行排序。這正是今天的 Flashbots 通過使用白名單礦工所做的事情。這些“構建者”將需要高性能的硬件和互聯網連接,才能計算出最有利可圖的機制來組裝這些區塊并提議給提議者 (驗證者)。
    當 PBS 這個想法與 (Dankrad 的) 全新分片提案結合在一起時,可以極大地簡化分片。
    Liberosist:這種全新的設計將如何影響 (以太坊發展) 路線圖/時間線?
    Vitalik Buterin:在我看來,這應該會大大加快分片的進度。
    Danny Ryan (以太坊基金會):Dankrad 的設計承認,在*任何*分片設計中,多分片 MEV 將會存在,因此分片數據市場將趨向于多分片構建者 (專業的非驗證者) 向提議者 (驗證者) 提供數據。在任何這樣的設計中,這些多分片構建者都將花費一定的資源來運行復雜的計算以捕獲 MEV。而且,在任何分片設計中,這不會影響最終用戶或驗證者在參加共識時所需的資源。
    這意味著在一般的設計中,在提議者和構建者之間創建一個“防火墻”和市場是有價值的,而*不*要求 (常規的) 驗證者需擁有復雜的條件才能參與市場,這樣以太坊網絡就可以由商品級設備來保護和運行了。我們傾向于將這種方案稱為 PBS (提議者/構建者分離)。
    如果我們承認 PBS 方案是必要的,以避免對驗證者帶的高要求,并防止驗證者的中心化,那么 Dankrad 的設計是意味著,“如果需要 PBS,且我們承認,由于市場力量,MEV 將是多分片的,那么為什么不研究一下并簡化分片設計,讓高度受激勵的構建者來組合和傳播與區塊相關的分片數據。”
    這極大地簡化了核心分片共識邏輯 (且無論如何,分片中可能需要這種 PBS 模型的某些東西)。
    在這種模式下,分片構建將很可能是能夠“分布式的”,但目前還不清構建者是否會傾向于以去中心化的方式操作,因為對于他們來說,擁有強大的機器已經足夠有價值了。如果人們可以創建一個構建者 DAO,那么探索這種設計將可能很有趣 :)
    同樣,如果在一段時間內沒有存在這樣重型的構建者 (比如出于某種原因,他們都下線或者市場并不支持他們),那么提議者可能依舊會在消費級硬件上提議有著執行和有限分片數據交易的區塊,但數據吞吐量將很可能下降,直到有一個經濟參與者受到激勵去做這項工作。
    Liberosist:你們認為在以太坊生態系統之外,有什么概念或實現可以顯著地提升區塊鏈技術的狀態,且目前尚未納入以太坊的路線圖 (The Urges) 中,同時你們希望看到在以太坊上進行實現?你們希望在以太坊執行層上看到的 Rollups 相關的概念有哪些?
    Justin Drake (以太坊基金會):這里有幾個想法:
    • 當前各種不同的 Rollups (比如 Optimism、Arbitrum、zkSync 等) 都擁有即時的預先確認(instant pre-confirmations),這是一個很大的用戶體驗特性。然而,我還不清楚要如何在健的預先確認 (目前 Rollups 是通過一個中心化的定序器來實現) 和去中心化的定序 (這是許多 Rollups 的既定目標) 之間進行充分協調。如果 Rollups 成功地在去中心化定序的基礎上實現了穩健的預先確認,那么以太坊 L1 可能也可以有預先確認。
    • Arbitrum 想要通過一個公平的排序協議來緩解 MEV。我不知道他們研究的細節,但會密切關注。同樣,如果公平排序協議在 L2 上工作得很好,那么以太坊 L1 也可以從中受益。
    infosecual:信標鏈還相對處于早期 (推出剛滿一年時間!),許多客戶端都是最近才編寫的,比流行的、經過良好測試的執行層 (eth1) 客戶端要晚得多。以太坊基金會目前是否在努力增強各種信標鏈客戶端的安全性?
    David Theodore (以太坊基金會):在以太坊基金會中,我們有一個不斷壯大的專門安全研究團隊,即 EF 共識層安全研究團隊。該團隊在安全研究方面擁有廣泛的經驗 (密碼學專業知識、漏洞利用開發、攻擊分布式系統方面的經驗等),并專注于各種共識層 (eth2) 客戶端實現 (Prysm、Lighthouse、Teku、Loadstar 和Nimbus)。以下是該團隊正在做的一些事情:
    section style="margin-bottom: 0pt;margin-top: 0pt;font-size: 11pt;color: rgb(73, 73, 73);line-height: 2em;">
    • 審計客戶端實現我們對客戶端的關鍵組件進行代碼級別的審計,并密切跟蹤它們的開發。我們有一些客戶端方面的工作,例如評估和貢獻多客戶端測試套件,審計不同實現共同的關鍵依賴項 (比如 BLS 庫)。在像 Altair 這樣的硬分叉升級之前,我們也會在客戶端中審計新的功能
    • 關鍵攻擊面的模糊測試我們在對網絡接口以及客戶端的共識關鍵機制方面進行模糊測試 (比如狀態轉換和分叉選擇實現) 時做出了各種努力。我們有專門用于模糊測試的基礎設施,將來可能會將我們的一些模糊測試設施開源。
    • 網絡層面的模擬和測試:我們積極地在測試網上運行客戶端,并托管內部的“攻擊網”(attack-nets) 以測試我們希望客戶端能夠穩健地應對的各種場景 (比如 DDOS、peer segregation、網絡降級等等)。我們還資助攻擊類工具的開發,以測試這些場景,并與外部軟件測試平臺合作,以了解它們在壓力測試中的優勢。
    • 評估客戶端和基礎設施多樣性的需求:我們資助信標鏈數據方面的工作 (比如 nodewatch.io/),并且不斷評估信標鏈的狀態 (云和主機操作系統的多樣性等等)。我們為社區成員 (業余愛好者、社區 staking 組織、機構 staking 實體) 提供最佳實踐建議,并確定我們可以幫助提高客戶端多樣性等方面的領域。
    • 評估漏洞賞金提交:我們有一個大手筆的漏洞賞金 (bug bounty) 程序,涵蓋信標鏈規范中的潛在 Bugs 以及各個客戶端實現中的 Bugs (見:ethereum.org/en/eth2/get-involved/bug-bounty/)。我們的團隊會評估向漏洞賞金計劃提交的報告,反復檢查其他客戶端的報告,并監督報告問題的安全補救。我們計劃在不久的將來公布之前報告給我們漏洞賞金項目的 bugs,以及我們內部團隊發現的所有 bugs (一直到 Altair 硬分叉升級)。
    itsanew隨著 L2 網絡 (Rollups) 的采用,L1 的安全預算規模如何?如果/當 L2 網絡 (的發展) 達到逃逸速度,大部分流動性將繼續待在 L2 中是合理的,而且很可能在 L2 中是以非 ETH 的代幣來計價,并且向以太坊 L1 支付的 ETH 費用將減少好幾個數量級。在這種情況下,有什么機制來確保 L1 中被質押的 (ETH) 價值相對于 L1 保護的價值具有可接受的規模?
    我聽說“L1 將一直都會很昂貴”,但如果 L2 幾乎能以低得多的價格提供 L1 所能提供的一切,那我不理解為什么會出現這種情況 (即 L1 會一直很昂貴的情況)。
    未來是否會出現一個反向的 EIP-4488,抬高 L2 交易的 Gas 價格?
    Danny Ryan (以太坊基金會):我相信 L1 的安全性在功能上能夠保護的價值是無限的。我也相信 L1 活動的發生程度取決于在那里進行交易是有價值的。因此,我并不預計會出現“由于 L2 存在,因此所有活動會立即發生在 L2 中,且沒有活動發生在 L1” 這樣的情況。我預計市場將提供一個活動量頻譜,直到可能有一天 L1 被 L2 易所主導,但這只是因為存在一個許多 L2 網絡的高度競爭環境。
    甚至是在 L1 被 L2 交易所主導的情況下,L1 上仍然有用戶交易的需求。例如,做市商在 L2s 之間遷移/調倉流動性。在以太坊的設計中,L2 網絡被錨定在一個豐富的執行層上,該執行層有著一流的橋梁來橋接它們,因此,如果有許多繁榮發展的 L2 網絡,那么很可能橋接活動 (對于某些級別的市場參與者) 有可能有很高的經濟需求。
    Barnabé Monnot (以太坊基金會):此外,L2 (比如 Rollups) 在將它們的數據/狀態根/證明提交至 L1 上時需要支付費用。L2 發布包含這些數據的交易,這些交易使用 ETH 在 L1 上支付打包費,L1 費用市場由 EIP-1559 管理。因此,另一個問題可能是:“由于 L2s 向 L1 支付的費用更少,而且大量付費活動從 L1 轉移到了 L2s,那么 L2s 是否會減少支付給 L1 的總費用?”
    Rollups 提供的更廉價的 Gas 費用 (通過交易壓縮實現) 意味著更多之前對 L1 費用望而卻步的用戶將會加入到 Rollups 中來,這意味著以太坊網絡的價值 (即整個網絡為其用戶提供的效用性) 也會增加同樣的數量。在這之前,如果我愿意支付 1 美元的費用來完成一筆交易,而 L1 的費用高于此價格,因此無法進行此交易,但現在 (通過 Rollups) 可以了,這是 L1 網絡提供的額外 1 美元的價值。網絡提供的的總價值總是 L1 收取的費用的上限 (因為如果你支付的費用要多于你收到的,那么你寧愿不使用這個網絡)。事實上,網絡的目標應該是在最小化費用的同時實現價值最大化,但費用的增加既是為了補償 (節點) 運營者,也是為了有效控制網絡擁堵。
    我的觀點是,雖然 Rollups /L2s 提供了關鍵的可擴展性增加,但網絡擁堵永遠不會真正消失,更多從網絡中獲取價值的用戶將創造網絡效應等等,所有這些活動都通過發布交易數據滲透到 L1。但這種額外的擴展性至少能夠降低每筆交易費用。
    Justin Drake:我的幾點想法:
    • 以太坊通過 ETH 增發的形式 (與比特幣不同) 來獲得有保障的安全預算 (100萬名驗證者每年可增發 100 萬 ETH)。
    • 從歷史來看,L1 費用總量只增不減,即便是將可擴展性方案考慮在內。隨著 Rollups 的發展,我預計這個趨勢將會繼續下去。
    • 原因是 L2 必須向 L1 支付費用來獲取數據可用性。L2 可擴展性越成功,L1 捕獲的費用量就越有機會增長:L1 費用量只增不減;L2 Gas 價格只降不增。
    AllwaysBuyCheap似乎所有的公鑰抗量子算法都使用大于 1kb 大小的密鑰,你們認為實現這個會如何影響以太坊?謝謝。
    Justin Drake:后量子密碼學確實傾向于有更大的密碼材料 (以字節為單位)。我對此并不擔心,原因如下:
    1. 通過 SNARKs,我們可以根據要求來聚合并壓縮密碼材料。我們也在研究后量子密碼學,比如,聚合簽名,或無狀態客戶端聚合狀態見證)。
    2. 帶寬是一種基本可大規模并行的計算資源,它可能會從持續10年或20年的指數增長中受益(大約50%/年,參見尼爾森定律)。請注意,50%/年大約是50倍/ 10年,所以10年后的1kB大約相當于今天的20字節。
    Hanzburger:與這相關的問題,我想這意味著如果發生量子攻擊,現有地址的所有資金都將面臨風險?
    Vitalik Buterin:已經使用過的地址 (也即該地址至少發送了一筆交易) 中的資金將存在風險,因為這筆交易揭露了該地址的公鑰,而公鑰對量子計算機來說是很脆弱的。如果一個地址還沒有被使用,那么它是安全的。如果量子計算機出現了,我們 (以太坊) 將能夠制造一場硬分叉,讓你 (用戶) 通過使用一個抗量子的 STARK 來證明你擁有某個私鑰,從而將資金轉到一個量子安全的賬戶中。
    lops21:你們是否有計劃拿出以太坊基金會財庫中的一部分 ETH 來參與質押 (stake) 并將所獲得的質押獎勵作為一種長期的籌資機制,而不是直接賣出這部分 ETH?如果沒有計劃使用質押的方式來作為一種籌資機制,為何不呢?
    Danny Ryan:一般來說,以太坊基金會迄今為止還沒有作為一個機構來參與 staking (質押)。這是為了在網絡機制和管理方面保持更中立,這在早期的 staking 中尤其如此。
    相反,以太坊基金會尋求將 ETH 資本投入專家手中,以培養良好的網絡管理者,并為各種利益相關者提供長期激勵。總的來說,這是一種對以太坊基金會的資源和力量進行分配的更可取的方式 -- 以太坊基金會試圖找到提升社區的方法,而不是提升自身。可以看看這篇以太坊基金會的客戶端激勵計劃的文章,這正是一個這樣的例子:
    https://blog.ethereum.org/2021/12/13/client-incentive-program/
    我為基金會的這個項目感到自豪。我個人認為,這種類型的計劃是配置資本和激勵許多去中心化參與者的絕佳方式,使生態系統從一開始就如此強大。
    TinyDancingSnailDistributed Validators (DV,分布式驗證者) 是一項技術進步,似乎獲得了以太坊基金會的支持...你們資助了這項工作,并且我在 Vitalik 最近發布的路線圖頂部看到了 DV。但我很少從更大的社區聽到有關它的消息。甚至很多以太坊 staking 社區的領頭人物都忽視或誤解了這項技術。所以你們能談談 DV 為什么重要,以及你們認為這些項目給以太坊生態系統帶來了什么價值嗎?
    Dankrad Feist (以太坊基金會):DV 絕對是重要的。它們可以添加一些在本地不可能實現的功能:
    • 允許人們聚合起來參與 Staking,即便他們每個人可用的 ETH 少于 32 ETH,并且無需委托某一個人來替他們運行這個驗證者節點。
    • 這是一種提高驗證者安全性和彈性的低成本方法,任何人都可以使用。
    • 對于不想要運行自己的驗證者節點,也不想信任/委托某一個提供商來運行,DV 提供了一種將信任分配到幾個不同的提供商身上的方式。
    • 對于質押池 (staking pools) 而言,DV 提供了一種彈性運行驗證者節點的方式,即便單個驗證者的可用性或安全性低于 100%。這意味著質押池可以向更多的人開放業務。
    有些開發進展可能是在幕后進行,但諸如 Blox 和 Obol 等大型項目也加入了進來。
    bluepintail:你能否再談一下,為了使 DV 成為現實,需要解決哪些研究或工程問題?
    Dankrad Feist (以太坊基金會):當前沒有剩余的研究問題,剩下的就是具體的實現了。
    據我所知,Blox 有一個可行的實現,但我不確定該實現的審計和安全程度。我們目前正在致力于一個可以通過形式化驗證的規范,該規范應該會給出一個更安全和可行的版本。
    MrQot:關于改變當前 32 ETH 的最小質押額,是否有任何長期的提案/考慮?
    Vitalik Buterin有一些想法正在被積極考慮,以減輕較大的最低存款額所帶來的危害。其中兩個是:
    • 減少區塊鏈上每個驗證者的負載,允許區塊鏈能夠管理更多的驗證者。如果在同樣的負載下,區塊鏈可以管理比當前多出 8 倍的驗證者數量,那么我們可以支持 4 ETH 的 (最低) 存款額,而不是 32 ETH。
    • 使網絡更容易擁有完全去中心化的質押池
    Distributed validator (DV) 技術正是第二個想法軌跡的主要努力方面。另一個重要的部分是使部分質押 (即質押低于 32 ETH) 和快速取款變得更容易,這樣個人用戶就可以快速加入和離開質押池,使這些質押池不需要使用復雜的流動性基礎設施。
    在第一個想法軌道上,有一些關于更高效的證明聚合 (attestation aggregation) 技術的研究,因為這似乎是目前最大的瓶頸。還有在任何給定時間只有驗證者的子集參與驗證的技術。這兩種方法中的任何一種都會減少區塊鏈的負載,允許每驗證者負載的降低或最終敲定時間的減少 (盡管不可否認的是,目前減少最終敲定所需的時間通常被認為具有更高的優先級)。
    * * *
    以上是本次以太坊基金會 AMA 的部分主要問答內容,讀者可訪問下方原文鏈接查看本次 AMA 的完整內容:

    https://www.reddit.com/r/ethereum/comments/rwojtk/ama_we_are_the_efs_research_team_pt_7_07_january/


    ***本文僅代表原作者觀點,不構成任何投資意見或建議。


    -END-

    【發布文章僅為傳播更有價值的信息,文章版權歸原作者所有,其內容與觀點不代表Unitimes立場。本微信平臺出現的圖片均在互聯網收集而來,版權歸版權所有人所有,若版權者認為其作品不宜供大家瀏覽或不應無償使用,請添加微信unitimes2018聯系我們,本平臺將立即更正。】

    來了就點個

    WX

    Unitimes文章

    元宇宙相關文章

    Copyright © 2021.Company 元宇宙YITB.COM All rights reserved.元宇宙YITB.COM

    国产欧美另类精品久久久