• 元宇宙:本站分享元宇宙相關資訊,資訊僅代表作者觀點與平臺立場無關,僅供參考.

    他們真的對元宇宙感興趣嗎?解讀《元宇宙全球發展報告》

    • Metaverse元宇宙
    • 2021年12月19日06時


    今年,隨著扎克伯格押注元宇宙概念,為Facebook改名“Meta”后,元宇宙便成為了熱門詞。那么,元宇宙對游戲的影響有多深?玩家是否會對元宇宙游戲感興趣?近日,由Newzoo 與伽馬數據合作推出的《元宇宙全球發展報告》為我們詳細分析了這些問題。以下為游戲客棧編輯整理及解讀的部分內容:




    為什么說元宇宙與我們息息相關


    如果說游戲是一個元宇宙的載體,那早期的元宇宙,將會圍繞品牌與游戲展開合作,音樂、影視、體育、快消、旅游等幾乎每個行業都可以在元宇宙中找到合適的形態商業機會。


    今天的中國在“元宇宙”上布局是怎樣的呢?

    從下圖數據顯示,國內已有“元宇宙”布局的上市游戲企業占比已達到39%,其發展業務主要分布在XR和AI領域。


    2021年中國首家元宇宙協會已成立。



    玩家對元宇宙類型游戲的興趣和期望調查


    哪些國家的消費者對元宇宙游戲最感興趣?中國占比78%居首位


    在14-50歲的消費者中,當被問及對于在元宇宙類的游戲世界中閑逛和一般社交的潛在興趣時,美國與中國消費者對這個想法持開放態度,尤其中國消費者對此感興趣的人數占比最高,其中有近45%的消費者可能存在興趣,33%的消費者一定存在興趣。并且在這些潛在興趣較高的消費者中,25到44歲的消費者興趣度最高,男女比例幾乎持平。他們平常使用平臺多為手機與PC端。


    非游戲玩家,對元宇宙類游戲感興趣嗎?


    游戲玩家對元宇宙類型游戲世界的興趣極高,一定不會嘗試的比例僅2%;而非游戲玩家一定不會嘗試的比例為12%。



    70%玩家表示游戲體驗時間會變長

    在游戲玩家中,有近70%的玩家表示元宇宙類型游戲的推出,會讓他的游戲體驗時間變長,從整體來看,在未來元宇宙會成為一種鼓勵消費者體驗游戲的催化劑。



    消費者想在元宇宙中進行什么活動?與親朋好友聚會的人數占比最高


    消費者中,想在元宇宙的游戲世界中與家人、朋友聚會和看影視劇的人數占比最高,其中對朋友聚會感興趣的比例為42%,對家人聚會、看影視劇感興趣的比例均為41%,除此之外,消費者對在元宇宙里舉辦活動的興趣比例也較大為38%。消費者對元宇宙功能較為滿意的是能夠選擇自己虛擬形象的物理外觀和游戲免費活動。



    中國游戲廠商對元宇宙內容的布局與展望


    騰訊:《和平精英》等產品已展開實質性元宇宙內容拓展


    在2021年的騰訊年度游戲發布會上,元宇宙相關內容成為大家關注的焦點。目前,騰訊推出的相關項目有數字場景合作開發,也就是為玩家提供線下活動中的沉浸式游戲體驗。在具體實施上,主要表現為游戲與其他產品進行聯名合作,在合作中逐步實現元宇宙概念。比如《和平精英》與高達的合作、與華晨宇虛擬音樂會的聯名活動。另外,游戲還將在內容上做出玩法改變,即將推出的綠洲啟元模式正是這樣一個案例,玩家在該模式中可以自由編輯游戲地圖、武器、載具等內容。


    世紀華通:首款元宇宙概念游戲《LiveTopia》已經上架


    在元宇宙在今年下半年變得炙手可熱之前,世紀華通早已于2012年4月推出了首款元宇宙概念游戲《LiveTopia》。據悉,這款游戲在全球最大的元宇宙社區Roblox上架,月活躍用戶超過4000萬,最高日活突破500萬,累計訪問突破6.2億次。除去對元宇宙游戲的布局外,2020年,世界華通旗下盛趣游戲還與浙江大學共建“傳奇創新研究中心”,共同合作數字醫藥中的人機融合智能、夢境研究等人工智能新方向,實現前沿科技突破和產業應用。


    中手游:打造首個國風文化元宇宙游戲《仙劍奇俠傳:世界》


    中手游對元宇宙內容的布局是將IP賦能元宇宙的發展,并打造國風文化元宇宙內容。《仙劍奇俠傳:世界》正是基于“仙劍元宇宙”而打造的產品。據悉,它將按照數字孿生、虛擬原生、虛實融生三步規劃,游戲玩法將包括大量UGC生態內容,并向玩家粉絲提供低門檻的UGC編輯器,玩家可以自由創作專屬于自己的內容。而玩家在游戲內與社區中的游戲行為與創作所產生的所有內容價值,也將轉化成為虛擬身份的“數字資產”。



    除去打造元宇宙概念產品外,中手游也在云游戲上有所布局,它與華為云、Unity、北京蔚領時代等多家廠商合作共同推出基于元宇宙概念的新游《仙劍奇俠傳七》、《新射雕群俠傳之鐵血丹心》、《龍珠覺醒》等。



    元境:推動元宇宙相關技術在云游戲領域的發展

    與世紀華通、中手游等游戲廠商的類型不同,元境是阿里云游戲領域研運一體化的服務平臺。目前,該平臺在云游戲領域已經實現了3D開放世界游戲的跨端發行、頭部手游渠道的云化發行、大屏終端廠商的云游戲平臺、大型SLG游戲的微端買量等多個頭部場景的實踐,并積累了豐富的技術應用經驗,而云游戲相關技術是元宇宙能夠實現的重要技術支撐。在未來,元境將通過對云游戲技術不斷深耕,推動元宇宙底層技術的發展。



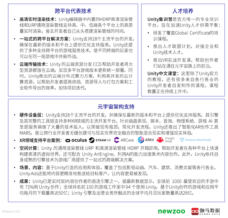
    Unity:給元宇宙生態提供基礎設施,布局跨平臺推動元宇宙發展

    游戲引擎公司Unity將圍繞跨平臺技術、人才培養、元宇宙架構支撐等內容展開元宇宙的相關布局。根據伽馬數據顯示,目前跨平臺游戲市場規模正在逐年上漲,并成為行業的新趨勢。Unity大中華區業務總經理肖蓓蓓曾表示,Unity作為虛擬世界的通用創作工具,在其中扮演的將是一個非常重要的“基礎設施”角色。



    結語:


    無論消費者還是游戲廠商對元宇宙類型的游戲世界內容,都抱有較高的期望和興趣。我們相信在未來《頭號玩家》中的虛擬世界將成為現實,也相信元宇宙游戲會為我們帶來更多驚喜。


    Copyright © 2021.Company 元宇宙YITB.COM All rights reserved.元宇宙YITB.COM

    国产欧美另类精品久久久