• 元宇宙:本站分享元宇宙相關資訊,資訊僅代表作者觀點與平臺立場無關,僅供參考.

    新能源行業專題研究報告:新型儲能技術及產業研究

    • 未來智庫
    • 2023年1月21日07時

    (報告出品方/作者:長城證券,于夕朦)

    1.中國發展新型儲能的必要性

    電力系統是我國當前最主要的碳排放源之一。未來電力系統建設的目標就是構建以新能 源為主體的新型電力系統,風電、光伏、水電、核電等無碳能源將逐步取代化石能源成 為發電的主力。截至 2021 年底,我國電力總裝機 23.8 億千瓦,其中風電光伏裝機分別為 3.3 億千瓦以及 3.1 億千瓦,火電裝機(含生物質)約 13 億千瓦。根據對人口變化、GDP 增長、電源裝機結構轉變及電能替代、人均用電量增加等因素的綜合預測,我們預計至 2030 年,我國電力裝機規模將達 36 億千瓦,其中風電 8 億千瓦,光伏 10 億千瓦,占比 約 50%。至 2060 年,我國電力裝機規模將達 90~95 億千瓦,其中風電 33 億千瓦,光伏 42 億千瓦,占比超過 80%。

    風電、光伏在為我們帶來綠色低碳電力的同時,天然具有隨機性、間歇性和波動性,對 電力系統的調節能力提出了更高要求。通常用凈負荷(用電負荷減去風光出力后的凈值) 的波動性特征參數(幅值、頻率、變化速率)計算電力系統對調節能力的需求。圖 2 為 美國加州電力系統凈負荷隨新能源滲透率增加所呈現的變化。由圖可見,隨中午光伏出 力增加,凈負荷降低,而隨著傍晚太陽落山,凈負荷需求迅速攀升,這就要求電力系統 具備午間降低出力、傍晚迅速提升出力的日內調節能力。而隨著新能源占比增加,需要 調節的功率變化幅度越來越大。

    除上述日內調節,凈負荷在短時(秒至分鐘)、長時(小時到日)和超長時(周、月、年) 幾個不同時間尺度的波動特性各異,對電網調節而言,分別對應著調頻、日內調峰和季 節性調峰等場景。在電力系統新能源裝機占比不斷上升的同時,火電、核電等可靠性電源占比卻逐步降低, 疊加極端氣候對水電出力的影響,大大削弱供給側響應與調節能力。此外,煤電、核電 的長時間深度負荷調節可能對機組運行安全帶來風險,也會增加額外的煤耗與碳排放。這些額外的供給側負荷調節需求必須依靠清潔高效的儲能裝機彌補。除滿足調節能力需 求外,儲能對于電網的電力傳輸與安全,還能起到減緩電網阻塞,提供備用和黑啟動等 作用。對于發電側,儲能能夠起到平滑新能源波動、提高新能源消納的作用。而負荷側 的儲能裝機,能夠大大提升負荷側的自我平衡能力和響應能力。

    未來,我國電力系統的特征是以風、光、水、核作為主力電源,配合足量的儲能裝機提 供調節能力,以最小化原則保留化石能源裝機作為部分基荷和保底調節,配合強大的電 網傳輸調度能力和智能高效的負荷側響應能力,具備安全可靠、清潔高效、靈活強韌等 幾個特點的全新電力系統。儲能在新型電力系統中將起到不可或缺的重要作用。


    在各類儲能技術當中,抽水蓄能技術成熟可靠、全生命周期儲能成本低,是當前儲能裝 機中的主力。截至 2021 年底,我國已投運的約 4600 萬千瓦儲能裝機中,抽水蓄能約為 3700 萬千瓦,已開工建設的抽水蓄能電站超過 6000 萬千瓦。盡管如此,抽水蓄能電站存 在廠址選擇不靈活、建設投資規模大、建設周期長等缺點或限制,難以通過技術手段解 決。僅靠抽水蓄能,既無法滿足近幾年新能源裝機快速上漲所要求的儲能裝機,也無法 滿足未來電力系統對儲能靈活的時空配置和多元化技術參數的要求。這給了各類“新型 儲能”足夠的發展空間。我們認為,經過“十四五”和“十五五”期間的充分培育與發 展,未來的新型電力系統之中,成熟的“新型儲能”技術將與抽水蓄能“并駕齊驅”,在 源-網-荷的各類應用場景下發揮重要的系統調節和安全保障作用。

    2.新型儲能發展現狀

    2.1、裝機情況

    截至 2021 年底,全球已投運儲能項目裝機規模約 2.1 億千瓦,同比增長 9%。其中,抽水 蓄能裝機規模約 1.8 億千瓦,占比首次低于 90%。新型儲能累計裝機規模 3000 萬千瓦, 同比增長 67.7%,其中鋰離子電池裝機約 2300 萬千瓦,占據主導地位。在 3000 萬千瓦的新型儲能裝機中,美國是裝機量最大的國家,約 650 萬千瓦,中國緊隨 其后,裝機量約 580 萬千瓦。其他新型儲能裝機較多的國家包括韓國、英國、德國、澳 大利亞和日本。

    我國截至 2021 年底,電力儲能裝機約 4600 萬千瓦,相比于 2020 年增長 30%,占全球電 力系統儲能裝機量的 22%。2021 年全年新增電力儲能裝機約 1000 萬千瓦,其中抽水蓄能 增加約 800 萬千瓦,新型儲能裝機增加約 200 萬千瓦。在新型儲能的 580 萬裝機中,鋰 離子電池占比最高,接近 90%,折合裝機規模約 520 萬千瓦。其余新型儲能中,鉛蓄電 池和壓縮空氣儲能占比相對較大。從各省已投運新型儲能裝機情況看,江蘇省裝機量第一,已超過 100 萬千瓦,廣東省和 山東省次之,其余有較大裝機的省份包括青海、內蒙古、湖南、安徽等。


    2.2、技術發展現狀

    新型儲能所包括的技術類型眾多,按照能量存儲方式不同主要分為機械儲能、電磁儲能、 電化學儲能、化學儲能和儲熱等幾大類。每大類技術當中又有多種完全不同的技術路線。根據放電時長,可將其分為功率型電儲能、能量型電儲能以及儲熱(冷)技術。本報告 主要總結和對比各類能量型電儲能技術的主要技術經濟性參數和發展現狀,且由于鋰離 子電池發展相對較為成熟,相關參考資料較多,故本報告重點介紹壓縮空氣儲能、重力 儲能、液流電池儲能、鈉離子電池儲能、氫儲能等五種側重于能量型應用的儲能技術, 對其技術原理、技術特點、關鍵技術指標、經濟性潛力、應用前景進行了詳細梳理分析。

    技術原理。壓縮空氣儲能(Compressed Air Energy Storage,簡稱 CAES),是機械儲能的一種形式。在 電網低谷時,利用富余的電能,帶動壓縮機生產高壓空氣,并將高壓空氣存入儲氣室中, 電能轉化為空氣的壓力勢能;當電網高峰或用戶需求電能時,空氣從儲氣室釋放,然后 進入膨脹機中對外輸出軸功,從而帶動發電機發電,又將空氣的壓力勢能轉化為電能。CAES 儲能系統中的高壓空氣在進入膨脹機做功前,需要對高壓空氣進行加熱,以提高功 率密度。根據加熱的熱源不同,可以分為燃燒燃料的壓縮空氣儲能系統(即補燃式傳統 壓縮空氣儲能)、帶儲熱的壓縮空氣儲能系統和無熱源的壓縮空氣儲能系統。

    先進絕熱壓縮空氣儲能系統(AA-CAES)在傳統 CAES 系統的基礎上,引入蓄熱技術, 利用蓄熱介質回收壓縮階段產生的壓縮熱,并將高溫蓄熱介質儲存起來,在釋能階段時 高溫蓄熱介質通過換熱器對高壓空氣進行預熱。蓄熱系統代替了燃燒室的補充燃燒來加 熱空氣,從而達到減小系統能量損失、提高效率的目的。此外,有些 AA-CAES 系統采用 液態壓縮空氣存儲在儲罐中的形式,擺脫了自然條件的限制。

    2.2.1、壓縮空氣儲能

    壓縮空氣儲能技術在本報告所討論的新型儲能技術中屬于相對進展較快、技術較 為成熟的技術,已進入 100MW 級示范項目階段。早期壓縮空氣儲能系統依賴燃氣補燃和自然儲氣洞穴,但目前已無需補燃,并可 以應用人造儲氣空間。壓縮空氣儲能技術與燃機技術同宗同源,主要痛點在于設備制造和性能提升。大 型壓氣設備、膨脹設備、蓄熱設備、儲罐等設備的性能提升是效率、經濟性和可 靠性提升的關鍵。十四五期間壓縮空氣儲能系統效率有望提升至 65%~70%,系統成本降至 1000~1500 元/kW·h。“十五五”末及之后系統效率有望達 70%及以上,系統成 本降至 800~1000 元/kW·h。

    技術優劣勢。壓縮空氣儲能系統具有容量大、工作時間長、經濟性能好、充放電循環多等優點。壓縮空氣儲能系統適合建造大型儲能電站(>100MW),放電時長可達4小時以上,適合作為長時儲能系統。壓縮空氣儲能系統的壽命很長,可以儲/釋能上萬次,壽命可達40年以上;并且其效率最高可以達到70%左右。壓縮空氣儲能技術與蒸汽輪機、燃氣輪機系統同宗同源,技術通用性強,設備開發基礎較好,建造成本和運行成本容易控制,具有很好的經濟性。

    產業鏈及成本:壓縮空氣儲能的上游主要是原材料與核心部件(模具、鑄件、管 道、閥門、儲罐等)的生產加工、裝配、制造行業,屬于機械工業的一部分,但 涉及壓縮空氣儲能本身特性和性能要求,對基礎部件的設計、加工要求較為嚴格。中游主要是關鍵設備(壓縮機、膨脹機、燃燒室、儲熱/換熱器等)設計制造、系統 集成控制相關的行業,屬于技術密集型的高端制造業,具有多學科、技術交叉等 特性。下游主要是用戶對壓縮空氣儲能系統的使用和需求,涉及常規電力輸配送、 可再生能源大規模接入、分布式能源系統、智能電網與能源互聯網等多個行業領 域。


    現階段百兆瓦級壓縮空氣儲能功率成本約為 4000-6000 元/kW,能量成本約為 1000-2500 元/kWh,循環效率可達 65-70%,運行壽命約為 40-60 年。壓縮空氣系統初投資成本主要包括系統設備、土地費用和基建等。系統設備包括了壓縮 機機組、膨脹機機組、蓄熱系統(換熱器、蓄熱器、蓄熱介質、管道)、電氣及控制設備、 儲氣室等。

    2.2.2、液流電池

    液流電池具有容量大、安全性好、功率與容量解耦等優點,適合作為大規模長時 儲能的選擇。全釩液流電池是目前最為成熟的液流電池體系,釩的多價態特性使得其面臨的技 術問題最少,技術最為成熟。但主要活性物質釩的成本占系統成本比例高,限制 了其造價的下降。全釩液流電池目前國內進展較快,5MW/10MWh 項目已安全穩定運行 8 年以上。200MW/800MWh 項目已進入調試階段。其他形式液流電池目前多處于 kW~MW 級別的示范階段。

    全釩液流電池成本目前在 2500~3500 元/kWh 區間。若考慮釩電解液殘值占原值 的 70%,以及 8 小時以上的長時儲能,價格有望下降至 800-1400 元/kWh。但近 一年來,五氧化二釩價格大幅上漲,使得其成本壓力大增。鋅基、鐵基等體系具有活性物質儲量大、價格低的特點。但面臨的工藝問題,科 研問題較多,相對全釩電池來講技術更為復雜,需要更長的時間進行研發示范。

    從理論上講,離子價態變化的離子對可以組成多種氧化還原液流電池。根據液流形式分 類,液流電池可分為雙液流電池和單液流電池。根據沉積和相變與否,可分為沉積型電 池和不沉積型電池。根據活性材料分類,可分為全釩液流電池,鋅基液流電池(鋅溴、 鋅鐵、鋅鎳、鋅空氣等),鐵鉻液流電池、全鐵液流電池等等。相比全釩液流電池,其他 液流電池技術成熟度稍低,仍然面臨活性物質的沉積、電解液互竄、功率密度低、容量 和能量無法完全解耦、析氫和析氧等問題。

    五氧化二釩和隔膜占據了原料成本的 60~80%。且隨著儲能時長增長,五氧化二釩成本所 占比例逐漸增加。五氧化二釩市場目前是典型的現貨市場,短期釩價波動會直接影響全 釩液流電池造價,因此,相對穩定的釩價有利于液流電池行業的成本控制。雖然全釩液流電池初始投入成本相對較高,但是全釩液流電池的電解液性能衰減較慢, 通過在線或離線再生后可循環使用,且電解液中釩的價值長期存在(殘值相對較高),其 可循環利用和殘值率較高的特性對于初始投入成本分攤和后續年度運維成本等具有一定 優勢。


    公司及示范項目。全釩液流電池已具有較多示范項目。大連融科儲能在 2012 年實施了當時全球最大規模的 5MW/10MWh 的遼寧臥牛石風電場全釩液流儲能系統,率先在國內外實現了技術產業化。該項目設計壽命是 10~15 年,運行后能量效率幾乎沒有明顯衰減,維護成本低,運行成 效顯著,進一步驗證了全釩液流電池技術上的成熟性。此后,更多更大規模的全釩液流電池示范項目投入建設和運行。目前我國全釩液流電池 已進入百兆瓦級技術的示范應用階段。

    大連國家示范項目、湖北全釩液流電池儲能項目、 大唐中寧共享儲能項目均達到百兆瓦級。大連液流電池儲能調峰電站國家示范項目是國家能源局批復的首個 100MW 級大型電化 學儲能國家示范項目,該電站為“200MW/800MWh 大連液流電池儲能調峰電站國家示范 項目”的一期項目,采用大連化物所自主研發的全釩液流電池儲能技術。一期工程 100MW/400MWh 級全釩液流電池儲能電站于 2022 年已完成主體工程建設,并進入單體 模塊調試階段,預計今年將投入商業運行。

    國電投襄陽高新儲能電站項目由國家電投湖北綠動中釩新能源有限公司在湖北襄陽高新 區投資建設。于 2021 年 8 月 29 日開工,預計 2022 年前完工。其中,投資 19 億元的 100MW 全釩液流電池儲能電站項目,建設用地面積約 120 畝,預計五年內全部達產后,共實現 產值 20.95 億元,稅收 5200 萬元。除全釩液流電池外,目前我國也開展了其他類型液流電池的示范應用,但項目容量普遍 較小,尚處于示范應用前期階段。

    2.2.3、鈉離子電池

    鈉離子電池具有理論成本低、特性與鋰離子電池相近、安全性好等優點,適 合在對成本要求苛刻的應用場景下替代成本較高的鋰離子電池。鈉離子電池的正 負極材料所需資源在地殼儲量豐富,分布均勻,且開采更加經濟環保,被業界認 為是比鋰離子電池更具經濟性的電池技術。目前鈉離子電池技術主要分為三條路線,即層狀過渡金屬鈉離子氧化物、普 魯士藍、聚陰離子類鈉離子化合物,三條路線均由行業龍頭企業布局,均處于實 驗室向大規模產業化轉化的階段。目前我國在鈉離子電池領域處于世界領先地位,中科海鈉、寧德時代、立方 新能源等企業均已實現鈉離子電池的初步量產,并推出了成熟的產品線。

    性能參數方面,各領先鈉離子電池生產商所開發產品的能量密度已超過 140Wh/kg,仍在向鋰離子電池當前水平靠近。在碳酸鋰價格(當前價格 50 萬元 /噸)居高不下的今天,碳酸鈉的價格始終維持在 2000 元/噸,電芯成本保持在 0.4~0.5 元/Wh,行業估計鈉離子電池最終成本將比鋰離子電池低 20~40%。鈉離子電池在實驗室環境下展現出了較高的安全性能,同時與鋰離子電池工 藝兼容,現有生產廠商轉型更加容易。


    正極材料成本在電芯成本中占主導地位,參考 2022 年上半年數據,銅鐵錳層狀氧化物估 計成本約為 2.9 萬元/噸,鎳鐵錳層狀氧化物約為 4.2 萬元/噸,普魯士白類為 2.2~2.6 萬元 /噸。負極材料硬碳依據廠商供應鏈資源價格差別較大,在 10~20 萬元/噸不等,目前諸多 廠商宣稱硬碳成本有較大下降空間。電解液成本同樣也是電池成本的重要組成部分,鈉 離子電池電解質鹽一般為六氟磷酸鈉(NaPF6),參考目前碳酸鈉 0.3 萬元/噸的成本,電 解液成本預計低于 2 萬元/噸。鈉離子電池正負極均可以使用鋁箔作為集流體,目前價格 在 3~4 萬元/噸。

    2.2.4、重力儲能

    固體介質的重力儲能是近期重力儲能商業化的主要發展方向,水介質的新型重力 儲能技術尚停留在理論研究階段,除傳統抽蓄外的新型水介質重力儲能目前尚未 有商業化的產品。Energy Vault 采用的提升砌塊作為存儲電能的方式已掌握較為成熟的技術,并已 開始應用于小規模示范項目中,但尚未出現大規模應用,其技術成熟度有待示范 項目的驗證。若能有較成功的示范,砌塊重力儲能具有可擴展性高、度電成本較 低的優勢,在中長時儲能中有相對廣闊的應用前景。礦井重力儲能利用廢棄礦井進行能量存儲,礦井高差通常比人工構筑物更大,如 果將數百米深的廢棄礦井利用部署重力儲能,其儲能效率和儲能密度均能夠超越 以人工構筑高差部署重力儲能的方式。

    2.2.5、氫儲能

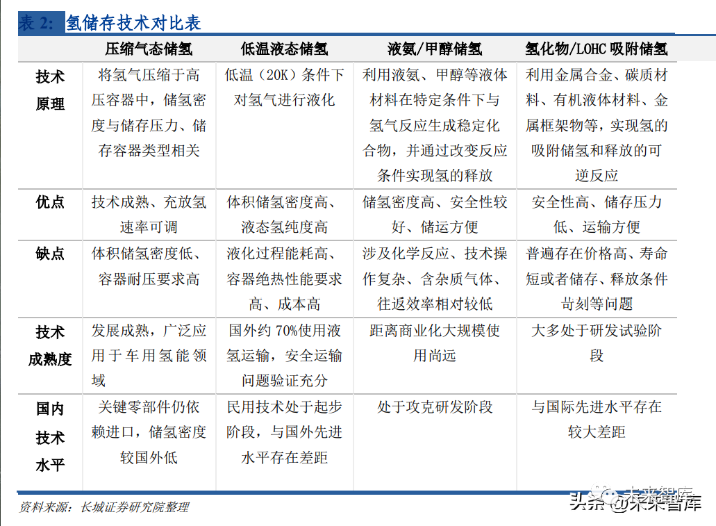
    技術原理。氫儲能屬于化學儲能,化學儲能利用電能將低能物質轉化為高能物質進行存儲,從而實 現儲能。目前,常見的化學儲能主要包括氫儲能和將氫進一步合成燃料(甲烷、甲醇等) 儲能。這些儲能載體本身是可以直接利用的燃料,因此,化學儲能與前述其他電儲能技 術(輸入、輸出均為電能)存在明顯區別:如果終端可以直接利用氫、甲烷等物質,如 氫燃料電池汽車、熱電聯供、化工生產等。長遠看,可以這些儲能載體性質穩定的特點, 在需要時將其轉化為電力系統的電能。目前,在化學儲能技術中,氫儲能相對成熟,依托電解水制氫設備和氫燃料電池(或摻 氫燃氣輪機)實現電能和氫能的相互轉化。儲能時,利用富余電能電解水制氫并存儲, 釋能時,用氫燃料電池或氫發電機發電。

    氫儲能需要完成電—氫—電的轉換,涉及“制、儲、運、用”四個環節,整個過程較為 復雜。在制氫環節,電制氫技術包括堿性水電解(ALK)、質子交換膜水電解(PEM)、陰離子交 換膜水電解(AEM)以及固體氧化物水電解(SOEC)四種。前三種為常溫(60~90℃)電 解槽,SOEC 為高溫(600~1000℃)電解槽。堿性電解槽利用在水中加入的堿性電解質 增加水的導電性,提高電解效率。其結構簡單、技術成熟、價格便宜,是目前主流的電 解水制氫方法,缺點是效率較低,電解槽效率約為 75%,系統效率為 60~70%,同時受 限于隔膜機械強度,功率靈活調節速度有限。質子交換膜技術利用質子交換膜代替了原 有的隔膜和電解質,由于質子交換膜薄且質子遷移速度快,能夠明顯減小電解槽的體積 和電阻,使電解槽效率達到 80%左右。


    由于目前質子交換膜價格較高,且被水浸潤時酸 性較強,電極只能采用耐酸的鉑等貴金屬,因此質子交換膜電解制氫成本相對昂貴。陰 離子交換膜電解槽結構與質子交換膜電解槽類似,主要結構由陰離子交換膜和兩個過渡 金屬催化電極組成,一般采用純水或低濃度堿性溶液用作電解質。陰離子膜交換膜是AEM 電解水系統中的重要組成部分,也是該技術與 PEM 技術最大的區別,其作用是將陰離子 OH從陰極傳導到陽極,同時阻隔氣體和電子在電極間直接傳遞。固體氧化物電解槽技 術利用固體氧化物作為電解質,在高溫(600~1000℃)環境下,讓水蒸氣通過多孔的陰極, 氫離子獲得電子后成為氫氣,氧離子通過固體氧化物在陽極失去電子成為氧氣。由于高 溫環境下離子活性增強,因此其電解效率最高,可以達到 90%。該方法還處于試驗研究 階段。

    此外,還可以將綠氫通過合成氨工藝或氫制甲醇工藝轉化為氨或甲醇進行儲存,使用時 再通過氨催化裂解和甲醇催化裂解制氫,或直接將氨、甲醇進行應用。液氨的沸點為 -33.5℃,甲醇的沸點為-64.8℃,因此液化及儲存成本遠低于氫,另一方面氨和甲烷的合 成及裂解技術成熟,只需針對可再生能源制氫工藝進行部分優化調整。更重要的是,合 成甲醇所用二氧化碳可通過碳捕集技術(CCUS)獲得,實現生產過程“負碳排”,在減 碳角度具有較大優勢。

    氫發電技術主要包括氫發電機和氫燃料電池兩種。氫發電機主要以氫氣(或與天然氣的 混合氣)為燃料,利用內燃機原理,經過吸氣、壓縮、燃燒、排氣過程,帶動發電機產生 電流輸出。氫燃料電池是利用電解水的逆反應,把氫的化學能通過電化學反應直接轉化 為電能的發電裝置。相比而言,燃料電池發電效率更高、噪聲小、沒有污染物排放且容 易實現小型化,發展前景更加廣闊。

    氫燃料電池主要分為堿性燃料電池、質子交換膜燃料電池、固體氧化物燃料電池等類型。堿性燃料電池(AFC)是燃料電池系統中最早開發并獲得成功應用的一種,通常以氫氧 化鉀作為電解質,多用于宇宙探測飛行等特殊用途的動力電源。質子交換膜燃料電池由 質子交換膜、電催化劑、氣體擴散層、雙極板等部分組成,具有工作溫度低、啟動快、 功率密度高等優勢,是目前發展最快、在氫能汽車和氫能發電領域應用最廣的燃料電池。固體氧化物燃料電池屬于高溫燃料電池,具有全固態電池結構,其綜合效率高,對燃料 的適應性廣,適用于熱電聯供,目前研究的焦點在于電池結構的優化和制備技術的改進。


    技術優劣勢。化學儲能與前述其他電儲能技術存在明顯區別:如果終端可以 直接利用氫、甲烷等物質,如氫燃料電池汽車、熱電聯供、化工生產等,這些儲能載體 不必再轉化為電力系統的電能,可以提高整體用能效率。若必須將氫、氨、甲烷再轉化 為電能,由于工藝鏈條較長,其能量利用效率較低,固定投資高,經濟性較其他儲能手 段較差。

    化學儲能更適合發電側長周期、大容量過剩的應用場景,例如在水電的豐水期,大規模 光伏項目的發電高峰等。由于可以持續將電能轉化為氫、氨和甲醇等物質,在運輸能力 相匹配的前提下,化學儲能在儲能功率和儲能容量上都有極為明顯優勢。氫或其他合成燃料是具有實體的物質,相對于直接儲電,存儲更容易實現。例如,氫的 單位質量熱值高達 1.4×108J/kg,儲氫能量密度高,能夠實現大規模儲能。化學儲能的缺 點是電—電轉換效率低,儲運設備成本高,并且氫、甲烷等燃料屬于易燃易爆品,存儲 過程存在一定的安全隱患。化學儲能涉及制取、儲存、發電三個環節,以氫儲能為例, 主要包括電制氫、氫儲運和氫發電。

    氫儲運成本主要受存儲方式、運輸方式和運輸距離等因素影響。氣態儲氫(3~35MPa)單次 成本為 2~3 元/kg,液態儲氫單次成本為 20~25 元/kg,合成氨儲氫單次成本為 6~8 元/kg。公路運輸高壓氣態氫成本每噸為 80~100 元/km, 公路運輸高壓氣態氫成本每噸為 10~15 元/km 海運液氫成本每噸約 0.5 元/km。內徑 500mm 設計壓力 4MPa 的氫氣管道輸氫成本 每噸約 0.5~1 元/km。發電單元,以質子交換膜燃料電池為例,其電堆造價為 2000~4000 元/KW,電堆成本約 占系統總成本的 60%。貴金屬催化劑和全氟磺酸膜價格昂貴,是推高燃料電池造價的主 要原因。降低催化劑中鉑的用量、開發非貴金屬催化劑及價格低廉的非氟質子交換膜是 降低成本的關鍵。

    2.2.6、其他先進儲能技術

    固態鋰離子電池。技術原理。固態電池是一種以固體材料構成電極與電解質的鋰離子電池技術,其工作原理與傳統(液 態)鋰離子電池相同,均屬于“搖椅式電池”范疇,既通過可逆氧化還原反應,使得鋰 離子在正負電極之間反復游走,實現電能的儲存或釋放。固態電池的正極可由碳、鈦酸鹽、金屬鋰極及其合金構成,負極可由金屬氧化物、硫化 物、釩氧化物等構成,目前鈉硫電池(金屬鈉為負極、硫為正極、β-氧化鋁管為固態電 解質)技術路線最具代表性。

    技術特點。安全性能好是固態電池相對于傳統(液態電解質)鋰電池的最大優勢,其固態電解質不 可流動,熱穩定性好,抗損壞能力強,在破損條件下不會產生漏液及易燃易爆氣體,極 大改善了鋰電池所面臨的安全性問題。理論能量密度高也是行業關注固態電池的重要原因。理論上,固態電解質對比液體有著 更大的材料密度,從而意味著更高的能量密度,目前固態電池的實驗室數據已超過 400 Wh/kg,顯著優于鋰電池平均水平。另外憑借其電解質極佳的物理與化學穩定性,實驗室 條件下固態電池也展現出了低溫性能好以及循環壽命長等特點。目前由于生產技術、PACK 工藝、電極材料接觸面導電性等方面的問題,導致達到量產標 準的固態電池能量密度尚不及成熟鋰離子電池。由于產業鏈不成熟以及工藝復雜等原因, 固態電池當前成本遠超液態鋰離子電池。


    2.3、新型儲能技術經濟性綜合評價

    我們可以從多個技術指標以及經濟指標對比各類儲能技術,評估其在不同應用場景的適 用度,并作為預測其未來發展方向的重要參考數據。評價儲能系統的技術經濟參數主要 包括:設計功率/能量、初始投資成本、全生命周期運維成本、循環次數、循環效率、放 電深度、年平均循環衰退率以及全生命周期平準化度電儲能成本(LCOS)等。表 6 給出本 報告探討的幾種新型儲能技術當前的技術經濟參數水平,并與抽水蓄能、鋰離子電池和 鉛蓄電池進行了對比。

    3.新型儲能政策環境

    3.1、國家政策

    “十三五”是我國儲能產業化發展的起點。2017 年 9 月,國家發展改革委、科技部、工 業和信息化部、能源局聯合發布的《關于促進儲能技術與產業發展的指導意見》是我國 儲能產業第一份綜合性政策文件,明確了儲能發展的重要意義、總體要求、重點任務和 保障措施,直接推動了儲能產業發展熱潮。在文件的指導下,十三五期間儲能發展任務 基本完成,建成了一批不同技術類型、不同應用場景的示范項目,掌握了多項自主知識 產權核心關鍵技術,多種新型儲能技術完成了從實驗室到商業示范的轉化。但必須指出, 由于 2019 年 5 月,國家發改委、國家能源局聯合簽發的《輸配電定價成本監審辦法》中 明確儲能的成本費用不能計入輸配電價,在相當程度上減緩了儲能裝機的規模化發展。

    針對新型儲能發展,2021 年 7 月,國家發展改革委、國家能源局聯合印發《關于加快推 動新型儲能發展的指導意見》(以下簡稱《指導意見》)提出,以實現碳達峰碳中和為目 標,將發展新型儲能作為提升能源電力系統調節能力、綜合效率和安全保障能力,支撐 新型電力系統建設的重要舉措,以政策環境為有力保障,以市場機制為根本依托,以技 術革新為內生動力,加快構建多輪驅動良好局面,推動儲能高質量發展。“到 2025 年, 實現新型儲能從商業化初期向規模化發展轉變,裝機規模達 3000 萬千瓦以上。”,這是國 家政策層面第一次明確儲能裝機目標。特別強調,要明確新型儲能獨立市場主體地位、 健全新型儲能價格機制、健全“新能源+儲能”項目激勵機制。


    2022 年 3 月,國家發展改革委、國家能源局聯合印發《“十四五”新型儲能發展實施方 案》(以下簡稱《實施方案》),對《指導意見》中所提出的目標和任務進一步明確和細化。要求“到 2025 年,新型儲能由商業化初期步入規模化發展階段,具備大規模商業化應用 條件。新型儲能技術創新能力顯著提高,核心技術裝備自主可控水平大幅提升,標準體 系基本完善,產業體系日趨完備,市場環境和商業模式基本成熟。其中,電化學儲能技 術性能進一步提升,系統成本降低 30%以上;火電與核電機組抽汽蓄能等依托常規電源 的新型儲能技術、百兆瓦級壓縮空氣儲能技術實現工程化應用;兆瓦級飛輪儲能等機械 儲能技術逐步成熟;氫儲能、熱(冷)儲能等長時間儲能技術取得突破。”

    《實施方案》 強調了以規劃為引領、以創新為驅動、以市場為主導、以機制為保障、以安全為底線的 發展思路。強調了新型儲能技術要多元化發展并堅持示范先行。明確了新型儲能在電力 市場中的獨立市場主體地位,鼓勵各方對拓寬電站收益開展進一步探索

    3.2、國家政策

    在國家《“十四五”新型儲能發展實施方案》之后,江蘇、山東、寧夏、青海、浙江、河 南等多個省份均于 2022 年提出了各自的十四五新型儲能實施方案,實施方案中大都明確 了新型儲能重點發展的應用場景,從電力市場和調用層面針對新型儲能給予明確的政策 支持,部分省份還明確了儲能的租賃價格及輔助服務價格。例如江蘇省 2022 年 8 月發布 的實施方案中要求:(1) 鼓勵新能源電站以自建、租用或購買等形式配置儲能,發揮儲能“一站多用”的 共享作用。積極支持各類主體開展共享儲能等創新商業模式的應用示范。新能源企業與 儲能企業簽訂租賃協議,按年度支付儲能租賃費,鼓勵簽訂長期協議或合同。

    (2) 建立電網側儲能電站容量電價機制,研究探索將電網替代性儲能設施成本收益納 入輸配電價回收。獨立建設并向電網送電的新型儲能電站,其相應充電電量不承擔輸配 電價和政府性基金及附加費用。(3) 完善適應新型儲能發展的電力市場體系,推動新型儲能以獨立電站、儲能聚合商、 虛擬電廠等多種形式參與輔助服務,鼓勵配建新型儲能與所屬電源聯合參與電力市場。探索建立獨立儲能作為新型市場主體參與中長期和現貨市場交易機制,并提供調頻、黑 啟動等輔助服務,發揮其移峰填谷和頂峰發電作用。

    河南省 2022 年 8 月發布的實施方案中要求:(1) 共享儲能電站容量原則上不低于 10 萬千瓦時。新建市場化并網新能源項目,按要 求配建或購買一定比例儲能規模。共享儲能容量租賃費用 200 元/千瓦時·年,鼓勵簽訂 10 年長協。(2) 獨立調峰補償費上限暫為 0.3 元/千瓦時,研究開展備用、爬坡等輔助服務。在電力現貨市場運行前,獨立儲能放電上網時作為發電市場主體參與市場中長期交易,簽 訂頂峰時段市場合約;用電時,可作為電力用戶享受峰谷分時電價.示范項目每年完全調用 不低于 350 次。獨立儲能電站向電網送電的,其相應充電電量不承擔輸配電價和政府性基 金及附加。


    4.新型儲能發展趨勢

    4.1、新型儲能技術發展趨勢

    所有新型儲能技術都圍繞提高安全性、降低成本、提升性能參數(能量密度、儲能時長、 儲能效率、循環壽命),以及增強環境友好性四個方向進行改進和發展。鋰離子電池主要通過改變電極材料來提升電池性能。當下行業里出現的高鎳電池、錳酸 鋰電池為過渡金屬方向的創新代表,而鋰硫電池則為氧化物方向的創新代表。

    通過電解 液和隔膜的改性提升安全性。除材料路線外,結構路線主要通過電池物理結構的創新來 實現電池性能提升,從電芯結構、PACK 工藝、插箱構造等方面入手,提高空間利用率、 采用新型安全技術,從系統層面實現電池在經濟性、能量密度與安全性方面的提升。該 方向的典型代表有比亞迪的“刀片電池”以及寧德時代的 CTP“麒麟”電池。可以預計 在不久的將來,鋰離子電池能量密度將突破 400wh/kg。此外,采用固態電解質的固態電 池有更高的理論能量密度和更好的安全性。目前固態電池的實驗室數據已超過 400wh/kg, 也展現出了低溫性能好以及循環壽命長等特點,前景十分看好。

    壓縮空氣儲能未來的研發方向是改進核心器件,優化儲能系統設計,研究新型儲氣技術 與設備,實現設備模塊化與規模化,提高系統效率和使用壽命,提升單位體積的儲氣密 度以及降低成本。預計 2025 年前,先進絕熱壓縮空氣儲能技術達到成熟水平,完成百兆 瓦項目示范。后續進一步研究適用于深冷液化空氣儲能的寬范圍、高溫離心壓縮機,研 發高壓高速級間再熱式透平、納微結構復合儲熱蓄冷材料。目標是將系統效率提升至 70% 以上,功率成本降至 5000~6000 元/kw。利用洞穴的大規模壓縮空氣的儲能度電成本降至 0.15 元/以下,成為長時儲能的可選技術。


    液流電池需著力解決能量密度低、儲能效率低、成本高等問題,除此之外還需要解決系 統可靠性和環境污染防治等問題。對應的技術難點主要是高性能離子膜和高電導率電極 材料技術、系統可靠性設計及集成技術、關鍵材料工程制備技術、系統污染防控及回收 利用技術等。開展離子交換膜、電極等關鍵材料研發和改進,開發高電導性雙極板材料, 研究新型非氟離子傳導膜和鋅基等新體系電池。進一步將效率提升至近 80%,功率密度 達到 40w/kg,系統建設成本降至 1800~2000 元/kwh 以下。固體介質重力儲能尚未有成功的大功率項目示范,需通過示范項目驗證系統可靠性,解 決系統自動化穩定運行等問題。后期應進一步降低綜合造價,提升能量轉換率以及提升 系統的可擴展性。除固體介質重力儲能外,海水蓄能、海下儲能球以及礦洞抽蓄屬于尚 在研發或初步示范中的先進技術。

    鈉離子電池產業鏈結構與鋰離子電池相似,但產業布局還處于初級階段,尚無大規模電 力系統儲能項目開工建設。與鋰離子電池相比,鈉離子電池原材料豐富,綜合成本降低 約 20%,但電池能量密度較低,產業鏈配套尚不完善,因此發展趨勢主要集中在能量密 度提升以及通過產業鏈建設降低成本兩個方面。鉛炭電池在傳統鉛酸電池的負極活性物質中加入碳添加劑,全面提升了傳統鉛酸電池的 性能表現,同時由于較低的成本,使其在規模化電力儲能方面又贏得新的發展機會。未 來的鉛炭電池技術發展將集中在副反應控制、鉛炭電極在充放電過程中的結構轉變以及 鉛炭電池的最終失效模式上。隨著它的性能改進提升,鉛炭電池仍可能有所作為。

    氫儲能的全過程包括兩次能量形式的轉化,造成整體效率偏低。可再生能源發電制氫、 儲氫、氫發電環節都需要通過新技術的研發提高效率。氫的密度低,大規模儲氫也存在 占地面積大、對容器要求高等難點,需要重點研發高能量密度的儲氫形式。電制合成燃 料目前還處于試驗示范階段,對電直接還原二氧化碳生產各類產物的反應機理還不明確, 還存在反應過程能耗較高、經濟性差等缺點,主要的技術難點是反應過程的條件控制、 催化劑的制備等。2030 年前,質子交換膜電堆有望實現商業化應用。低溫液化儲氫技術、 高儲氫密度、低成本的金屬儲氫技術,純氫或高比例氫與天然氣混輸管道技術均有望實 現突破。氫儲能目標系統目標效率應達到 40%~50%(其中電解系統效率達到 80%,發電 系統效率達到 55%),實現百兆瓦級工程試點,作為長時大能量儲能,能量投資成本降至 35~40 元/kWh。


    4.2、儲能“十四五”規劃及示范項目

    經統計,當前已有十六個省公布了“十四五”期間新型儲能裝機規劃目標,總量已接近 4800 萬千瓦。示范項目方面,各省在總結前期新型儲能示范項目的基礎上,2022 年批準的新型儲能示 范項目的數量和裝機均大幅增加,總量約 18GW/37GWh。分析已公布的示范項目信息,磷酸鐵鋰電池仍占據了絕對優勢的裝機份額,此外,鈦酸鋰電池、鉛蓄電池、AGM 鉛酸 鉛碳電池、液流電池、熔鹽儲能、液態空氣、氫儲能、鋁離子電池、鈉離子電池、重力 儲能均有示范項目上榜。時長方面,主要以 1 小時及 2 小時的儲能要求為主。但對于非 鋰離子電池項目,會配置 4 小時以上的時長要求。冀北電網要求較為特殊,均要求 4 小 時儲能時長。此外青海省著力示范壓縮空氣儲能和氫儲能。

    新型儲能裝機規模預測。如前所述,鋰離子電池在當前新型儲能市場中仍占絕對統治地位,鉛蓄電池雖然是相對 較舊的技術,但是技術成熟、成本低,在備用電源等應用場景仍占據一定市場份額。包 括壓縮空氣、液流電池、重力儲能、鈉離子電池、氫(氨)儲能等在內其他新型儲能技 術尚處于發展初期,“十四五”后三年的示范是否成功,是決定其未來發展前景的重要時 間窗口。結合國家新型儲能總體規劃、各省新型儲能規劃以及鋰電池以外其他新型儲能示范項目 意向簽約情況和各類建設周期,我們給出了新型儲能未來十年裝機規模發展預測,中國 未來十年新型儲能裝機規模將超過 1.3 億千瓦。

    2022 及 2023 年在政策及市場的雙重驅動下,新型儲能市場會有爆發式增長,年裝機均會 超過 1200 萬千瓦,市場規模約為 2021 年的 5~6 倍。2024 年及 2025 年,預計裝機能量會穩定在 1000~1200 萬千瓦之間,至 2025 年,預測的新型儲能總體裝機量中值約 4800 萬 千瓦。在各儲能技術的裝機量劃分方面,預計鋰離子電池(以磷酸鐵鋰為主)的市場會 面臨壓縮空氣、液流電池、重力儲能等其他儲能技術的一定擠壓,在新增裝機量中的占 比以及累積裝機量占比會持續走低,從目前占比約 90%降低至 80%附近。

    在幾種新型儲能當中,除氫(氨)儲能屬于超長時應用,發展相對較慢之外,其他幾種 儲能技術的 2022 年至 2025 年的復合增長率均可能超過 70%。其中重力儲能的復合增長 率最高,從當前的尚未完成示范,至“十四五”末期裝機有望達 140 萬千瓦。2025 年壓 縮空氣儲能的裝機絕對值最高,約 280 萬千瓦。液流電池裝機量緊隨壓縮空氣之后,2025 年預期裝機可達 230 萬千瓦。其他儲能的增長相較于前面幾種相對較慢,但也有約 40% 的復合增長率。

    “十五五”期間,新型儲能總體的裝機增長預期較為確定,且隨著技術成熟、產能釋放, 年新增裝機量可接近 2000 萬千瓦,至“十五五”末期達到約 1.4 億千瓦。鋰離子電池的 新增和累計裝機占比將進一步降低,至“十五五”末期累計裝機占比可能降至 65%。其 他各種新型儲能技術需要以各自在“十四五”示范期間的成本和性能參數表現,與鋰離 子電池儲能爭奪市場。


    5.新型儲能發展面臨的問題

    1.鋰離子電池任重道遠,動力電池需求旺盛,成本居高不下

    新型儲能各技術路線相較而言,鋰離子電池技術成熟度最高,應用也最廣泛,但其度電 儲能成本仍在 0.6 元/千瓦時以上,1h-2h 儲能時長的小規模示范應用尚可依靠補貼和政策 傾斜加以平衡,隨著儲能裝機量的提升,2h 以上的長時儲能需求量增大,這樣的成本水 平將導致系統成本大幅增加。電動汽車對鋰離子電池的需求日漸增多。綜合相關機構預測,到 2035 年,全球電動汽車 動力電池對于鋰離子電池的需求超過 3500gWh,與此同時,金屬鋰的全球已探明儲量約 2200 萬噸,我國儲量僅約 150 萬噸,旺盛的需求除了對鋰資源提出挑戰,也造成鋰離子 電池成本居高不下,當前鋰離子電池尚無法滿足電動汽車動力電池的需求,更難以支撐 上億千瓦級的儲能市場。

    2.新型儲能示范(首臺套)項目落地實施困難重重

    示范項目代表著創新技術的首次規模化實際應用,特別是首臺套項目的建設,沒有可參 照對比的成熟案例,相關技術標準、安全標準等往往缺失或與現有標準不一致,在項目 立項審批時會觸及到很多原有規章制度的空白,地方政府和主管部門在項目審批過程中 缺乏依據難以決策,使得應用新技術的項目落地難度增大,不利于新型技術的發展和示 范。市場對于創新技術也存在較多“歧視”現象,出于規避未知風險的考慮,相關項目市場 招標會對歷史業績等提出明確要求,示范(首臺套)項目難以通過市場化方式推動落地;另一方面,示范(首臺套)項目存在較多的不確定性,需要通過實際項目進行驗證和優 化,經濟性無法保證,難以獲得市場和投資者的青睞,在資金、應用場景、審批流程等 多重因素制約下,項目落地困難重重。

    3.新型儲能價格機制未建立,商業模式仍有待探索

    “雙碳”目標引發了電力系統結構的深度變革,電力供應可靠性、電網安全穩定運行、 新能源高效利用等成為未來電力系統發展的主線,儲能作為提升系統調節能力、促進新 能源消納的重要措施,是新型電力系統中不可或缺的組成部分,電力系統中增加儲能已 成為共識,但沒有完善的價格機制支撐,額外增加的儲能設備缺乏投資回收渠道,難以 吸引更多的資本投入,無法實現產業的穩定可持續發展。當前只有部分省份對獨立共享儲能建立了較為明確的市場規則,但相關規則基本只著眼 當下,無法長期適用。對新能源項目配置的儲能裝機來說,其受調度機制與回報機制均 不明確,不僅不能發揮儲能裝機的作用、更無投資回收機制和渠道。對于用戶側儲能, 除峰谷差套利外尚無其他盈利模式。總體來看,適合國內儲能產業發展的市場機制和商 業模式仍有待進一步探索。


    4.新能源配置儲能標準缺失,監管難度加大

    隨著對儲能在電力系統中重要性的認識不斷加深,新能源項目要求配置儲能逐漸成為常 態。自 2020 年起,地方各省對于新能源項目配置儲能的政策要求力度已逐漸加強。沒有 價格機制的支撐,儲能設備的配置屬于純成本開支,對于平價上網后盈利能力有限的新 能源發電項目造成極大壓力,從實際情況來看,目前缺乏統籌規劃和管理,小規模的儲 能難以真正發揮作用,造成資源的極大浪費。

    新型儲能的市場發展速度快于標準和監管制度體系的建設速度,使得當前儲能行業監管 難度加大,個別地方為了招商引資,要求新能源必須配置儲能,增加項目投資成本,項 目業主為降低成本使用低價劣質產品,造成低端技術憑借價格擠壓先進技術、參數虛標 作假等劣幣驅逐良幣的現象,嚴重影響行業健康發展。

    5.新型儲能在國家法律層面的支持不夠

    盡管近年來國務院、各部委和各級地方政府對于發展儲能的政策密集出臺,一再強調發 展儲能(特別是新型儲能)的重要性,但缺乏頂層設計和統籌規劃、標準缺失等系列問 題。目前新型儲能產業正面臨商業化發展初期向規模化發展的關鍵時期,需要政策作出 更強有力的支持。自 2010 年《中華人民共和國可再生能源法(修正案)》提出了“電網企業應發展和應用 儲能技術”的原則性要求,至此再未從立法層面對儲能作出規定,相對概括的要求無法 對儲能企業參與市場活動提供明確的指導和規范作用。雖然在《電力中長期交易市場規 則》等政策中明確支持儲能企業是電力交易市場的獨立主體,但具體的權利義務等交易 規則并未明確,仍體現出明顯的原則性和指導性特征,儲能企業的獨立市場地位仍未真 正落實,亟需從法律層面給予明確定位,為新型儲能產業發展提供法律保障。

    6.新型儲能產業發展的若干建議

    1.盡快將電動汽車作為移動儲能電站納入新型儲能范疇

    電動汽車不僅是交通工具,更是移動的儲能工具,截止 2022 年 6 月,中國純電動汽車保 有量已超過 810 萬輛,預期今年超過 1000 萬輛,電動汽車未來在新型電力系統應用場景 豐富,目前技術上已實現車網雙向的電力充放。推動電動汽車作為移動儲能工具納入新 型儲能范疇,構建虛擬電廠參與新型電力系統,為電網提供削峰填谷等服務,將對保障 電力系統穩定性、發揮電動汽車的儲能價值產生重要意義。未來應從政策層面推動電動 汽車電力反哺電網、電力實時結算等政策瓶頸,實現電動汽車儲能效益。


    2.簡化新型儲能項目審批流程

    積極鼓勵創新技術的試點示范。聚焦各類應用場景,關注多元化技術路線,開展重大科 技創新、不同技術路線、不同場景和區域的試點示范,并加強試點示范項目的跟蹤監測 與分析評估。對于通過試點示范項目取得預期成果或經權威專家組論證通過的重大創新 技術,從金融、市場等方面給予進一步支持。政策保障試點示范項目順利落地。充分認識新型儲能在新型電力系統中的重要地位,將 新型儲能試點示范項目列入國家或地區重點支持的科研項目計劃,特別是自主創新技術 或首臺套工程,開辟項目審批綠色通道或特事特辦簡化項目審批流程,鼓勵各地因地制 宜開展新型儲能政策機制改革試點,大膽先行先試。支持新型儲能相關的先進集成制造 產業落地,培育和延伸新型儲能上下游產業,推動全產業鏈發展。

    3.加快建立新型儲能價格機制,探索多元商業模式

    建立和完善新型儲能價格機制。政府主管部門應針對新型儲能產業的客觀發展階段,對 儲能的購電價格、放電價格、輸配電價格以及結算方式等方面制定明確的交易電價政策, 補償儲能所產生的經濟效益和環境效益。現階段以激勵新型儲能技術及產業發展為主, 為未來新型儲能發展做好政策研究儲備。在經濟基礎較好、市場化程度高的地區,加快 探索實施儲能容量。電費機制。考慮增加新的輔助服務品種,結合實際情況探討快速調頻、爬坡、慣量支撐、 備用等各類輔助服務品種的設立。

    強化新型儲能獨立市場主體地位。基于新型儲能對于電力系統的容量支撐與調峰能力, 以及應急供電保障和延緩輸變電升級改造需求的能力,支持新型儲能作為獨立市場主體 直接參與中長期交易、現貨和輔助服務等各類電力市場,使其能夠在各類市場中進行靈 活交易,充分發揮其靈活性和系統價值。創新商業模式。基于新型儲能獨立市場主體地位,推動發展規模化獨立儲能和共享儲能, 逐步取代新能源發電項目單獨配套的儲能項目,在條件具備的地區開展商業模式創新試 點,結合不同技術路線和不同地區特點,從容量租賃費用、峰谷套利、輔助服務、容量 電價補償等方面探索新型儲能項目的贏利模式,積極引導社會資本的投入,推動新型儲 能產業的可持續發展。管理部門和市場參與者,應有足夠的信心和耐心,支持各種商業 模式探索和發展。


    4.因地制宜發展新型儲能,分類制定各項標準

    因地制宜推動新型儲能良性發展。各地應以實際需求為導向,開展新型儲能產業頂層設 計,統籌規劃新型儲能建設規模、建設標準和空間布局,避免無效投資和重復投資,杜 絕因政策與市場不配套引發的資源浪費和以次充好等惡劣現象,政府主管部門應加快新 型儲能項目的監管體系建設,加強對儲能裝置生產、檢測認證、建設安裝和運營的質量 監督和安全監管,確保有效投資和行業的健康發展。加快新型儲能標準體系建設。基于新型儲能技術仍普遍處于研發和示范的現實情況,技 術標準仍有較大不確定性,應首先從安全性、穩定性、工作效率、環境友好性等方面建 立新型儲能的示范建設標準,并逐步完善各新型儲能技術路線的技術標準,加快建立以 儲能全生命周期性能表現為核心的標準體系,并隨行業發展更新迭代。

    5.強化新型儲能法律地位,加快推動《中華人民共和國可再生能源法(修正案)》修訂

    推動新型儲能立法保障。重視新型儲能作為新興主體在電力系統中的重要作用,以及新 型儲能缺乏高位階、有效力法律規范的現實情況,加快推動《中華人民共和國可再生能 源法(修正案)》的修訂,從立法層面明確新型儲能在實現“雙碳”目標、能源轉型和新 型電力系統中的戰略地位,對新型儲能規劃建設、投資運營、調用消納、價格機制等內 容提供法律依據和保障。持續完善新型儲能相關政策。從推動行業快速發展和規范行業健康發展的角度,不斷結 合產業發展實際提供政策指導,從市場準入、審查批復、市場監管、激勵政策等層面對 現有儲能政策進行進一步細化和完善。各省市根據自身特點,在國家宏觀政策指導下提 出符合自身發展實際的新型儲能政策并推動落實,引導行業的良性可持續發展。


    (本文僅供參考,不代表我們的任何投資建議。如需使用相關信息,請參閱報告原文。)

    獲取精品報告請登錄【未來智庫官網】www.vzkoo.com。
    立即登錄請點擊下方“閱讀原文”。


    Copyright © 2021.Company 元宇宙YITB.COM All rights reserved.元宇宙YITB.COM

    国产欧美另类精品久久久