• 元宇宙:本站分享元宇宙相關資訊,資訊僅代表作者觀點與平臺立場無關,僅供參考.

    【中航社服·裴伊凡】行業深度 | 元宇宙應用場景的投資框架

    • 智玩元宇宙
    • 2022年12月06日10時

    點擊藍字 關注我們



    核心觀點



    ●元宇宙的緣起


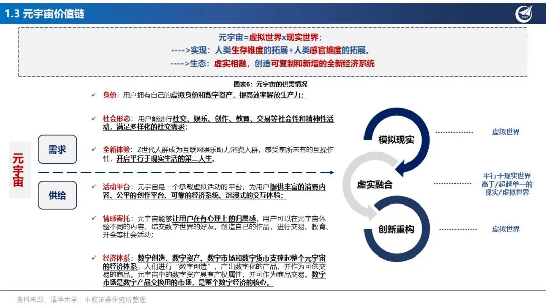
    ①元宇宙 (Metaverse) :指的是一個與現實世界平行的線上虛擬世界,其核心在于對虛擬資產和虛擬身份的承載,用戶能在元宇宙中進行社交、娛樂、創作、展示、教育、交易等社會性、精神性活動,以此實現人類生存/感官維度的拓展,進而創造可復制和新增的全新經濟系統。


    ②特征: Roblox提出了通向“元宇宙”的8個關鍵特征:Identity(身份)、Friends(朋友)、Immersiveness(沉浸感)、Low Friction(低延遲)、Variety(多樣性)、Anywhere(隨地)、Economy(經濟)、Civility(文明),其中,文明是最終發展方向。


    ③市場規模:據彭博行業研究報告預計,元宇宙市場規模將在2024年達到8000億美元;據普華永道預計,元宇宙市場規模在2030年將達到1.5萬億美元。


    ④產業鏈:上游是提供底層技術的公司,中游是VR等設備生產商及供應商,下游是2B(教育、醫療、軍事、金融等)和2C(游戲、社交、文旅、零售等)的場景應用場景設計參與者。


    ●元宇宙的核心要素


    ①Web3.0(基礎設施):1)本質:基于區塊鏈的“去中心化”契約網絡,用戶創造、用戶所有、用戶控制、協議分配;2)技術支撐:通信基礎是5G技術,算力基礎是云計算技術,區塊鏈技術保障認證機制;3)意義:形成以分布式數據庫、加密技術、邊緣計算等底層技術加持的Web3.0時代網絡環境,是元宇宙實現的前提。


    ②拓展現實技術XR(通往元宇宙的入口):1)定義:XR即擴展現實(AR、VR、MR等多種技術的統稱),是指通過計算機將真實與虛擬相結合,為體驗者帶來虛擬世界與現實世界之間無縫轉換的“沉浸感”,具備3D顯示、大視場角、直觀體感交互的XR頭顯設備將成為現實世界與元宇宙的硬件接口。2)市場規模:艾媒數據顯示,2020年中國VR/AR終端硬件市場規模分別為107.0/125.9億元,預計到2025年,中國VR/AR終端硬件市場規模分別達到563.3/1314.4億元。


    ③虛擬人(虛擬身份的承載):1)作用:在元宇宙這一生態圈層中擔任著信息制造、信息傳遞的重要角色,是元宇宙“人-物-場”鏈接的核心數字資產與要素,為眾多行業領域賦能,并向更多領域拓展;2)市場規模:2021年中國虛擬人核心/帶動產業市場規模分別為62.2/1074.9億元,預計2025年分別達到480.6/6402.7億元,GAGR分別為66.7%和56.2%;3)產業鏈:虛擬人產業鏈上游為技術層,形成較厚的技術壁壘;中游為平臺層,下游為應用層,覆蓋零售、教育、金融等諸多領域。


    ④數字藏品/NFT(虛擬資產的數字憑證):1)定義:數字藏品就是使用區塊鏈技術的數字憑證,通過將作品上鏈存儲在區塊鏈網絡上,利用鏈上信息可追溯的特性,幫助創作者實現作品確權、并對作品的權屬轉移和使用過程進行追溯,進一步規范了數字文創版權保護。2)分類:可分為部分平臺依托自身開發的聯盟鏈區塊鏈、轉贈模式和開放寄售模式三類。


    ●元宇宙應用:既要“由實向虛”,也要“由虛向實”,才能帶來數字融合為主題的商業模式和產業結構的轉變。


    ①To B:產業業元宇宙“由虛向實”:產業元宇宙更多是結合工業、醫療、教育等現實場景,以虛實的映果射、交互和融合實現物理世界的數字孿生,讓產、轉型升級過程中的場景重構、流程重建、模式重變塑變得更簡單、快捷、有效。其中,工業領域是元宇宙應用于toB領域的第一片實踐沃土,工業元宇宙特指在工業領域,就是工業化和數字化、網絡化、智能保化融合的高級形態,為實現智能制造、無人操控、精益管理提供了新的工具箱。對比消費元宇宙,工業元宇宙更穩健,旨在創造一個高精度的數字孿生場景,把現實世界中的問題映射進元宇宙中,在元宇宙中仿真尋找解決方案,再把最優解部署回現實世界,關注解決確切場景中的具體問題,將覆蓋工業生產全鏈條環節。


    細分領域:1)金融元宇宙(區塊鏈金融、數字藏品、虛擬金融場景);2)教育元宇宙(教育場景虛擬化、教育內容去中心化);3)辦公元宇宙(虛擬會議室、沉浸式辦公場景、企業自組織);4)工業元宇宙(模擬仿真、系統數字化、虛實協同);5)軍事元宇宙(VR模擬訓練、軍事教育、戰爭演習)等。


    ②To C:消費元宇宙“由實向虛”:在消費互聯網(Web2.0)階段,圍繞個人娛樂、本地生活(購物、出行等)、辦公三大消費場景,通過互聯網平臺應用,實現了“物理世界的人-數字化信息-物理世界的消費體驗”的過程。而在消費元宇宙(Web3.0后)階段,將會實現從消費主體、信息獲取方式、信息呈現形式及消費體驗內容等全方位實現虛實結合。對比消費互聯網時代的生態要素,消費元宇宙時代更加注重“用戶創造,用戶所有”、“虛擬貨幣,追溯交易”、“沉浸真實,能力增強”,為消費者創造全新的虛擬體驗。


    細分領域:1)零售元宇宙(虛擬數字主播/沉浸式購物體驗/數字孿生商場/數字藏品);2)文娛元宇宙(虛擬社交/游戲/營銷/虛擬人/虛擬演藝);3)文旅元宇宙(文化展覽/文創數字藏品/酒店服務)等。


    ● 投資建議(元宇宙應用方向):


    作為一種新興業態,元宇宙有望成為下一代生產力工具,不斷推進數字技術與實體經濟深度融合,賦能傳統產業轉型升級,催生新的產業業態新模式。伴隨數字經濟政策持續加碼和虛擬現實硬件終端的放量,元宇宙應用加速落地,建議把握新一輪科技革命和產業變革發展先機。我們基于元宇宙的支撐技術、產業生態和終端應用進行發展推演,并對重點上市公司在元宇宙領域的內容和應用布局進行了梳理,重點關注新產品的技術迭代以及商業生態的改革升級。


    相關標的有望直接受益:1)電子游戲【中青寶、三七互娛、寶通科技、完美世界、湯姆貓、浙數文化】;2)文化旅游【云南旅游、西安旅游、宋城演藝、鋒尚文化】;3)虛擬現實應用【恒信東方、佳創視訊、風雨筑、絲路視覺、易尚展示、新國脈、米奧會展】;4)商業營銷【藍色光標、智度股份、天下秀、宣亞國際、華揚聯眾、浙文互聯、二六三】;5)影視娛樂【中文在線、芒果超媒、捷成股份、視覺中國】。/p>



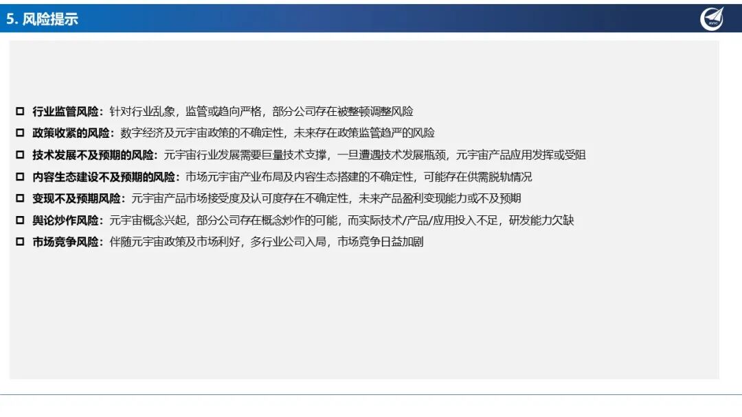
    風險提示:行業監管風險、政策收緊的風險、技術發展不及預期的風險、內容生態建設不及預期的風險、變現不及預期風險、輿論炒作風險、市場競爭風險。



    報告正文




    中航證券研究所由五次獲得新財富機械(軍工)第一的明星分析師鄒潤芳領銜,董忠云博士擔任首席經濟學家,著力打造總量研究引領,以軍工、硬科技為代表的戰略新興產業鏈投研體系,同時重點覆蓋部分大消費領域。


    研究所擁有全市場規模最大的軍工團隊,依托航空工業集團央企股東優勢,深耕軍工行業各細分領域,同時涉獵宏觀策略、先進制造、科技電子、新能源、新材料、醫藥生物、農林牧漁、非銀、社服等多個研究方向。目前的主要業務包含:投研服務(可全面服務一、二級市場機構投資者)、主題指數構建及相關產品研發、協助投行類項目承攬及合作等。


    中航證券社服團隊:以基本面研究為核心,立足產業前沿,全球視野對比,深度跟蹤元宇宙、餐飲旅游、免稅、醫美、珠寶、教育等行業,把脈最新消費趨勢,以敏銳嗅覺挖掘價值牛股。


    010-59562517

    peiyf@avicsec.com


    證券研究報告名稱:元宇宙系列研究:應用場景的投資框架


    對外發布時間:2022年12月05日


    掃二維碼|關注我們

    有趣的新消費觀察


    Copyright © 2021.Company 元宇宙YITB.COM All rights reserved.元宇宙YITB.COM

    国产欧美另类精品久久久