![]()
研究目的與摘要
2021年被稱為“元宇宙元年”,元宇宙概念迅速點燃市場。本篇報告聚焦于元宇宙相關技術在泛工業領域的應用研究,從結合行業政策、機遇與挑戰、技術架構、應用場景及落地案例、國內外代表性企業等分析維度,給出對工業元宇宙的理解與解讀。01工業元宇宙使整個工業體系能夠在虛擬化的背景下重構,突破傳統邊界與束縛,促使產業融合,實現可持續性的降本增效
工業元宇宙最重要的價值在于,對現代工業的復雜系統,做徹底的,全方位的、系統的數字孿生,使整個工業處于完全的數字化、智能化和信息化的直觀狀態,并且使整個工業體系能夠在虛擬化的背景下重構,這種重構打破了傳統工業、行業和企業的邊界與束縛,真正實現在技術支撐下的產業融合,最大化地提高生產效率。通過設備數字孿生及流程全面數字化,提供生產系統的全數字孿生鏡像,工業元宇宙能夠實現生產托管,對物流、物資配送等,提供供應鏈的全鏈條管理;對能源、電力等,提供鏡像分析與模擬試錯場景;解決迭代試錯成本高昂、升級困難的問題,實現可持續性的降本增效。
02工業元宇宙涉及多類技術群的融合和創新,其中數字孿生相關技術構成了工業元宇宙的關鍵技術體系
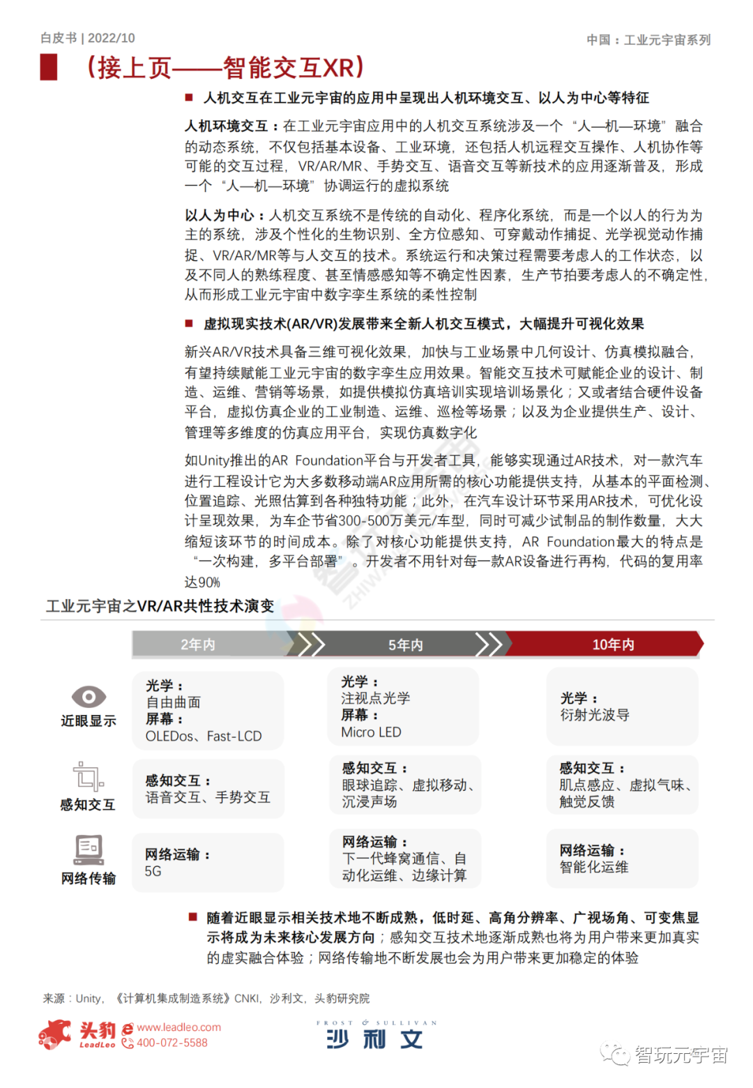
工業元宇宙豐富的特征和廣泛的應用決定它的實現具有高復雜度,涉及多類技術群的融合和創新。工業元宇宙技術體系包括數字孿生技術群、智能網絡技術群、泛AI技術群、新信息通信技術群以及工業制造相關技術群。其中,智能網絡、大數據、人工智能、云計算、區塊鏈等相關基礎技術是工業元宇宙的技術底座;感知互聯、實體映射、多維建模、時空計算、仿真推演、可視化、虛實交互七個數字孿生相關技術構成了工業元宇宙的關鍵技術體系。03當前工業元宇宙整體仍處于發展初期,行業應用場景逐步落地,在制造、城市管理、交通、汽車、建筑、能源等行業已有不同程度的應用
在制造業領域,工業元宇宙聚焦于產品數字化設計、工藝流程管控和重大設備管理等場景;在城市管理領域,工業元宇宙賦能城市規劃、建設、治理、優化等全生命周期環節;在交通與汽車領域,工業元宇宙應用于交通工具的功能設計與研發、仿真測試、自動駕駛、故障診斷與設備維護等細分場景;在建筑領域,工業元宇宙賦能建筑規劃設計、實施、運營維護等環節;在能源領域,工業元宇宙的應用覆蓋能源生產、儲運、管理和消費等場景。![]()
![]()
![]()
![]()
![]()
![]()
![]()
![]()
![]()
![]()
![]()
![]()
![]()
![]()
![]()
![]()
![]()
![]()
![]()
![]()
![]()
![]()
![]()
![]()
![]()
![]()
![]()
![]()
![]()
![]()
![]()
![]()
![]()
![]()
![]()
![]()
![]()
![]()
![]()
![]()
![]()
![]()
![]()
![]()
![]()
![]()
![]()
![]()
![]()
![]()
![]()
![]()
![]()
![]()
![]()
![]()
![]()
![]()
![]()
![]()
![]()
![]()
![]()
![]()
![]()
![]()
![]()
![]()
![]()
![]()
![]()
![]()
智玩元宇宙官網http://www.pmeta.fun(復制到瀏覽器打開)
【清華大學】PPT元宇宙發展研究報告(3.0版)-255頁
【上海人工智能行業協會】2021上海人工智能創新發展探索與實踐案例集-55頁