• 元宇宙:本站分享元宇宙相關資訊,資訊僅代表作者觀點與平臺立場無關,僅供參考.

    RPA機器人流程自動化行業研究報告(2022年)

    • 奇遇元宇宙
    • 2022年7月12日07時



    點擊藍字
    關注我們


    第一章 行業概況

    RPA即Robotic Process Automation(機器人流程自動化),是一種通過軟件機器人模擬人與計算機的交互過程,實現工作流程自動化執行的技術應用。RPA軟件機器人可以根據流程設定完成計算機操作,替代或輔助人完成規則明確的重復性勞動,成為一種新興的“數字勞動力”RPA技術的興起和應用,契合了企業普遍存在且日益增長的業務流程自動化需求。

    圖:企業IT應用體系

    資料來源:千際投行,資產信息網,愛分析

    隨著信息化和數字化的推進,企業根據不同業務流程的需求建設了大量分立的業務系統,實現了業務流程的線上化,同時也產生了大量需要人工執行的重復性的系統操作流程,成為機械性的低附加值勞動。與此同時,大量業務流程需要進行繁瑣的跨系統操作,并形成了數據孤島,企業對于跨系統流程連接和數據集成的需求不斷增長。

    面對上述問題,企業可以通過業務流程外包來降低成本,但仍然面臨勞動力成本日益上升的壓力以及人工操作的效率瓶頸問題。除此以外,傳統的IT解決方案是由IT人員開發系統接口或者重構系統的方式提升流程效率,但往往成本較高,且開發周期較長,難以及時響應業務需求的快速變化。

    相比之下,RPA在解決上述需求方面具備可以快速開發和靈活部署的優勢。

    首先,RPA是從UI層面進行“非侵入式”的系統連接,不影響原有的IT架構;其次,RPA支持低門檻的基于圖形化界面的自動化流程設計,可以由業務人員直接開發和上手使用,IT人員的介入不是必須的。

    從早期的批處理腳本、屏幕抓取到VBA等,RPA相關的自動化技術由來已久,而Al與RPA的結合進一步拓展了RPA的可用性,加速了RPA的應用落地。傳統的RPA只能執行簡單的鼠標和鍵盤操作,導致應用場景有限,只能作為個人助手執行簡單的桌面自動化任務。隨著OCR、NLP等Al技術的成熟并與RPA結合,RPA逐步具備了圖像識別、文本識別等非結構化數據處理能力,可以在企業業務場景中執行更復雜的業務流程自動化,具備更廣闊的應用價值。

    現階段,RPA技術已經較為成熟,能夠帶來流程效率提升的確定性回報,RPA已經成為投入增長最快的企業級軟件之一。Gartner預計,到2023年底,90%的大型和超大型組織將部署某種形式的RPA。企業應該積極嘗試部署RPA,迎接RPA的浪潮。

    RPA平臺架構

    RPA技術以RPA軟件平臺為落地載體,實現企業業務流程的自動化。典型的企業級RPA軟件平臺包括設計平臺、機器人、控制平臺三個基本組成部分,被稱為RPA“三件套”,三者共同實現RPA機器人的正常運行。

    圖:RPA平臺“三件套”

    資料來源:千際投行,資產信息網,愛分析

    • 設計平臺(設計器):負責機器人的腳本開發,基于具體的業務流程自動化需求,通過編碼開發、低代碼圖形化界面編排.流程界面錄制等方式,生成機器人運行腳本。RPA機器人的設計需要建立在對業務流程梳理和優化的基礎上,決定了機器人上線后需要執行的具體任務。

    • 機器人(執行器):負責根據設計腳本,執行具體業務流程,完成任務。機器人可以根據工作模式分為無人值守、有人值守兩種模式,無人值守是指RPA在后臺運行,無需業務人員操作,可以自動完成任務;有人值守是指需要業務人員參與到流程當中觸發任務或執行部分流程,采用人機協同的方式完成任務。

    • 控制平臺:負責對機器人進行控制管理,包括任務分配、任務啟動和停止、運行狀況監控和統計、權限控制、機器人集群任務協同等,保證機器人的高效、穩定運行。

    RPA的應用價值

    RPA的核心價值是實現企業業務流程的自動化和智能化,從而降本增效,這建立在RPA的技術能力之上。

    一方面,RPA的基礎能力是自動化,可以模擬人對鼠標鍵盤的操作,執行數據提取與處理、系統登錄與操作等任務,替代人的“執行”。另一方面,RPA軟件平臺在融合OCR、NLP等Al技術后,還可以處理圖片、文字等非結構化數據,替代人的“認知”甚至“決策”,完成復雜任務的閉環。例如,結合OCR識別發票數據,再自動錄入相關系統。

    此外,RPA在執行業務流程中還具備以下突出優勢:

    • 快速靈活部署:RPA是從UI層面進行“非侵入式”的系統連接,不影響原有IT架構,可以快速落地部署,及時響應業務需求。

    • 高效率:相比人工執行,理想情況下,RPA可以7*24小時不間斷工作,單個業務流程操作時間大幅縮短,可以大幅提升業務流程效率。

    • 高準確性:理想情況下,RPA處理業務流程的錯誤率為0,可以有效降低人工操作帶來的錯誤風險。

    • 可追溯留痕:作為軟件平臺,RPA的所有業務操作都可以保留日志數據,可追溯留痕,確保安全合規。

    圖:RPA適用的場景條件

    資料來源:千際投行,資產信息網,愛分析

    雖然具備以上能力和優勢,但RPA并非是萬能的,無法實現所有業務流程的自動化。RPA適用的應用場景需要同時具備以下兩個特征:

    • 規則明確。從可行性的角度,由于RPA本身基本不具備認知判斷能力,RPA執行的業務流程需要基于明確但相對固定的規則,并不需要在流程中做出復雜判斷。

    • 大量重復。從必要性的角度,只有大量重復性的業務流程,才使得部署RPA成為必要的投入,能產生足夠高的業務價值產出。

    RPA在應用場景上具有很強的跨場景屬性。只要符合上述特征的場景,都可以應用RPA。典型的通用場景包括財務管理、人力資源管理、供應鏈與采購、客服、IT運維等,以及各垂直行業中具備類似特征的業務場景。

    圖:RPA的典型應用場景

    資料來源:千際投行,資產信息網,愛分析

    第二章 商業模式與技術發展

    2.1 產業鏈分析

    RPA廠商主要參與者有四大類:RPA廠商、技術支持方、集成商/實施方、渠道方:

    • 技術支持方:RPA廠商中,部分企業不具備AI能力,因此尋求和第三方AI公司合作,由AI企業為其提供技術支持;

    • 集成商/實施方:在業務場景落地過程中,RPA廠商會采取自己實施或與第三方服務合作兩種形式交付,在與業務伙伴時,RPA廠商會提供標準化平臺產品(設計平臺、機器人、控制平臺、AI能力等)疊加一定的擴展性開發,后續實施運維交由第三方;

    • 渠道商:幫助RPA廠商擴大市場銷售范圍。RPA市場仍在發展早期,聚集市場中的業務合作伙伴提升服務能力為不同行業客戶提供解決方案是當前市場的主要模式。

    圖:中國RPA產業鏈

    資料來源:千際投行,資產信息網,甲子光年

    當前中國市場中的RPA廠商大致可以分為兩類:基于多種業務流程進行自動化的通用RPA和基于特定流程及逆行自動化的專用RPA。其中,專用RPA廠商具體還可以區分為基于沒有明顯業務屬性的通用業務流程的功能RPA和基于特定行業業務流程的行業RPA(如金融行業RPA等)。目前均有多種廠商試圖從不同的角度切入RPA市場。

    圖:中國市場RPA廠商圖譜

    資料來源:千際投行,資產信息網,甲子光年

    圖:通用RPA廠商

    資料來源:千際投行,資產信息網,甲子光年

    2.2 商業模式分析

    目前RPA廠商的商業收入主要分為兩部分:產品輸出、服務輸出。這也是當下RPA市場規模的主要構成部分。

    • 主要銷售途徑:廠商銷售團隊、廠商渠道伙伴

    • 主要付費類別:產品費用(產品輸出)、實施與培訓費用(服務輸出)

    • 主要付費模式:整體解決方案售賣、即付即用、按投入產出比付費等。

    主要產品費用(執行機器人、設計器、管理器、軟硬一體機/硬件控制器/OCR/…)

    市場中的不同廠商所提供的各類產品費用均有差異,主要由功能實現(如:人機交互/無人值守)、License綁定形式(如:機器綁定、用戶綁定)等多種因素決定。較為常見的情況下,RPA廠商為渠道提供的代理價格為常規刊例價的4-6折。

    實施培訓費用(定制開發及實施服務、實施前的技術培訓、實施后的應用培訓)

    主要有“按人天工時計算(多數)、按項目計算(少數)”兩種計費方式,部分項目會將“實施培訓費用”作為權益贈送。通常產品的售賣方會對客戶展開實施與培訓(RPA廠商會對渠道伙伴進行體系化的培訓并進行授權認證,以保證渠道伙伴的培訓與實施的質量)。

    2.3 技術發展

    RPA+LCAP+AI超級自動化實現飛速發展的主要動力

    超級自動化是Gartner在《2020年重要戰略科技趨勢》中提出的技術概念,它是一種技術合集,由RPA(機器人流程自動化)、LCAP(低代碼應用平臺)、AI(人工智能技術)、iBPMS(智能業務流程管理)等創新技術組成,從而幫助用戶將一些流程更加復雜的非結構化數據業務實現自動化。

    疫情進一步加速了數字化進程,它迅速推動企業允許更多遠程、數字化的首選方案。與此同時,隨著組織尋求幫助推動其業務向新的方向發展以及IT和業務流程的自動化需求日益迫切等,驅動了超級自動化軟件市場的發展。

    Gartner預計,到2025年超級自動化軟件市場將達到8600億美元,復合年增長率為12.3%。其中,RPA、LCAP、AI等創新技術,成為超級自動化實現飛速發展的主要動力。Gartner預測到2022年,RPA、LCAP和AI的市場規模,將達到300億美元,未來將保持兩位數高增長率。

    此外,那些可以將ERP、CRM、供應鏈等系統實現自動化的軟件,也為超級自動化市場的增長做出了貢獻。為了解決企業中更為復雜的流程,例如多種類型的文本處理工作,Gartner表示到2022年,65%部署自動化能力的組織將引入人工智能(AI),包括機器學習(ML)、自然語言處理(NLP)算法和智能文檔處理(IDP)。

    戰略應用平臺LCAP

    如今,很多IT團隊面臨的一個難題是業務部門不斷提出各種新需求,并且通常要求在很短的時間內交付。這讓開發資源僅僅為了應付眼前的需求就捉襟見肘,更無暇顧及對企業應用的長期能力進行投入。但是市場的快速發展、客戶需求的變化、競爭的日益激烈,以及“黑天鵝”事件突發,都要求企業必須在長期應用能力上進行投入,否則就無法滿足業務發展乃至企業生存的要求。

    而低代碼開發工具可以為企業和開發人員實現平民化和自助式應用程序開發,并幫助在整個企業范圍內擴展業務自動化和超自動化。LCAP不僅支持IT以外的應用程序開發的平民化,還可以提高業務服務的自動化程度:支持平民和專業開發人員、實現更快的交付、輕松構建應用程序、避免內部和外部開發團隊的瓶頸、提高專業開發人員構建更復雜系統的要素的生產力。

    在后疫情時代,低代碼技術產品將使企業能夠迅速解決戰術和企業優先事項,從而提高運營效率。Gartner預測到2023年,超過50%的大中型企業將采用LCAP作為戰略應用平臺。

    RPA+LCAP打通技術壁壘,實現平民化

    RPA和低代碼技術的結合,在為客戶提供更好的解決方案,更高效地解決實際問題之外,更重要的是實現了技術平民化。

    眾所周知,技術平民化的根本優勢是構建業務系統的能力從企業外部轉移到企業內部,從而,將維護成本降到最低,并且,通過強大的連接能力讓自有業務系統具備強大的可拓展性。而通過將RPA和LCAP有效結合能夠為企業帶來這種優勢,以ENCOOViCode為例,通過與ENCOORPA產品無縫結合,借助RPA非侵入式和靈活配置的特性,構建跨多系統、多數據源的完整閉環應用:幫助企業打通內外網應用之間的壁壘;連接沒有或無法提供標準接口的異種管理平臺;各類結構化和非結構化數據進行快速獲取、處理、轉化與遷移,賦能企業構建跨越新舊解決方案的下一代應用系統。

    2.4 行業自律協會

    中國信息通信研究院

    中國信息通信研究院(以下簡稱“中國信通院”)始建于1957年,是工業和信息化部直屬科研事業單位。多年來,中國信通院始終秉持“國家高端專業智庫產業創新發展平臺”的發展定位和“厚德實學興業致遠”的核心文化價值理念,在行業發展的重大戰略、規劃、政策、標準和測試認證等方面發揮了有力支撐作用,為我國通信業跨越式發展和信息技術產業創新壯大起到了重要推動作用。

    近年來,適應經濟社會發展的新形勢新要求,圍繞國家“網絡強國”和“制造強國”新戰略,中國信通院著力加強研究創新,在強化電信業和互聯網研究優勢的同時,不斷擴展研究領域、提升研究深度,在4G/5G、工業互聯網、智能制造、移動互聯網、物聯網、車聯網、未來網絡、云計算、大數據、人工智能、虛擬現實/增強現實(VR/AR)、智能硬件、網絡與信息安全等方面進行了深入研究與前瞻布局,在國家信息通信及信息化與工業化融合領域的戰略和政策研究、技術創新、產業發展、安全保障等方面發揮了重要作用,有力支撐了互聯網+、制造強國、寬帶中國等重大戰略與政策出臺和各領域重要任務的實施。

    RPA產業推進方陣

    RPA產業推進方陣(以下簡稱方陣),由中國人工智能產業發展聯盟(AIIA)指導,中國信息通信研究院聯合敦富咨詢、高效運維社區、華佑科技、RPA中國和金智維等RPA相關公司成立。聚焦有關“RPA、自動化技術、AI技術”的主題技術交流、標準規范制定與評測、資源共享、產業發展、平臺搭建及RPA人才培養。宗旨是圍繞RPA(機器人流程自動化)技術,聚焦產品和服務,建立RPA行業良好的發展生態,為中國人工智能領域產業端的發展做好支持。

    中國人工智能產業發展聯盟(AIIA)

    為加快推動我國人工智能產業發展,搭建人工智能產業發展公共服務平臺,提升產業發展能力與應用水平,按照《“互聯網+”人工智能三年行動實施方案》有關部署,在國家發展改革委、科學技術部、工業和信息化部、中央網信辦四部委共同指導下于2017年10月13日成立中國人工智能產業發展聯盟。聯盟由中國信息通信研究院、百度、阿里、騰訊、清華、浙大、科大訊飛、奇虎360、中科院自動化所、沈陽新松、中興通訊、上海儀電、中國電力科學研究院、航天科工集團、中國聯通、電子四院、電子一所等積極推動人工智能產業發展的代表性企業、高校、科研院所、社會組織參加,并適當邀請代表性跨國企業或國外企業參與。

    2.5 政府法律法規

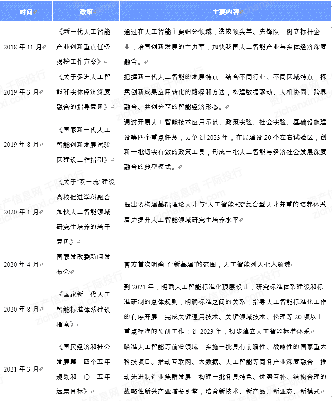
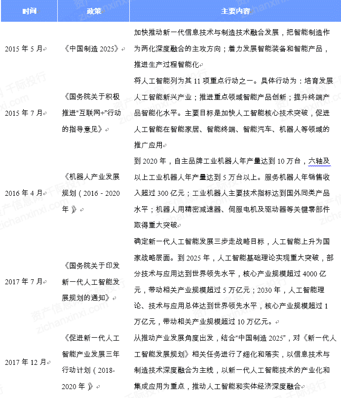
    2017年之前,人工智能相關政策主要集中在人工智能技術研發突破方面。從2017年開始,政策的重點已經從人工智能技術轉向技術和產業的深度融合,特別是2017年7月國務院印發的《新一代人工智能發展規劃》明確指出要“加快人工智能深度應用”。

    從2018年兩會發言的不完全匯總也可以看出,人工智能+產業的融合將是未來的重點,包括科技部、工信部、民政部等官方部門和百度、騰訊、聯想等民間代表,均提出了人工智能+產業、人工智能+醫療等。

    2019年,兩會更是將“智能+”寫入政府工作報告,人工智能技術對于社會的賦能被給予最高層次的期待。在工業經濟由數量和規模擴張向質量和效益提升轉變的關鍵期,“智能+”的理念給人工智能等數字技術提供了最廣闊的落地空間和回報想象。通過智能化手段把傳統工業生產的全鏈條要素打通,可以更好地推動制造業的數字化、網絡化和智能化轉型,更能反向助推技術自身的迭代和進步。

    2020年,明確人工智能作為“新基建”建設重要一環,“十四五”指出要推動互聯網、大數據、人工智能等同各產業深度融合。并且各省市也在大力推動人工智能與產業融合,打造應用場景,示范項目。

    圖:人工智能機器人行業重要政策匯總

    資料來源:千際投行,資產信息網,前瞻網

    第三章 行業發展與市場競爭

    3.1 行業財務分析

    圖:行業綜合財務分析

    資料來源:千際投行,資產信息網,Wind

    圖:行業歷史估值

    資料來源:千際投行,資產信息網,Wind

    圖:指數市場表現

    資料來源:千際投行,資產信息網,Wind

    圖:指數歷史估值

    資料來源:千際投行,資產信息網,Wind

    估值方法可以選擇市盈率估值法、PEG估值法、市凈率估值法、市現率、P/S市銷率估值法、EV/Sales市售率估值法、RNAV重估凈資產估值法、EV/EBITDA估值法、DDM估值法、DCF現金流折現估值法、NAV凈資產價值估值法等。

    圖:主要上市公司

    資料來源:千際投行,資產信息網,Wind

    圖:機器人主營構成

    資料來源:千際投行,資產信息網,Wind

    圖:科大智能主營構成

    資料來源:千際投行,資產信息網,Wind

    3.2 風險因子

    人才和技術發展風險

    專業人才和技術發展對于軟件企業至關重要。軟件行業的管理人員需要熟悉該行業的發展規律和企業經營方法,其來源相對稀缺,一般只有通過從現有企業的管理人員中聘請的方式來獲得。技術人員是軟件企業持續發展的關鍵力量,由于中低端軟件的技術含量偏低,大部分軟件廠商基本都能開發,而市場空間大、利潤高的專業軟件技術含量較高,需要更加專業的技術人員進行研發。

    另一方面,電信、金融等行業發展加快、業務復雜程度加劇以及相應監管要求的不斷提高,對專業軟件的持續開發提出了更高要求。因此,如果專業人才流失或不足,技術水平跟不上軟件最終應用領域業務發展需要或無法及時滿足客戶要求,公司將面臨相關損失的風險。

    市場風險

    軟件行業競爭較為激烈,如果公司在技術創新和產品規模方面不能進一步發揮其優勢,在日趨激烈的市場競爭環境下,將面臨一定風險。

    核心技術失密風險

    軟件企業的核心技術及產品源代碼體現了其技術實力,核心代碼作為公司最高機密,由專人負責掌握,公司技術人員根據不同的級別和權限,掌握不同的業務代碼。但是,如果未來由于不正當競爭等因素,導致公司核心技術失密,可能會給公司帶來較大損失。

    3.3 市場發展現狀

    RPA前驅早在2000年左右便以“按鍵精靈”的形式出現,更多用于玩家游戲、知識化辦公等桌面級階段。2011年左右,國內開始出現最早推出RPA產品的廠商,同年,阿里云RPA的前身“碼棧”在淘寶誕生,主要幫助阿里巴巴集團小二做運營和服務售后等自動化。

    2015年隨著四大會計事務所在中國區應用RPA,RPA工具也逐漸被國內金融機構所接受。隨后兩年,大批RPA廠商開始成立,金融科技廠商、AI廠商也是在這個階段開始轉型進軍RPA,隨著早期廠商對市場認知的教育和產品拓展,2018年更多企業開始認知并接納RPA帶來的價值,并在2019年掀起一股資本浪潮。未來,技術成熟度提升、不同行業應用場景的挖掘仍會在較長一段時間伴隨RPA市場。

    圖:RPA發展歷程介紹

    資料來源:千際投行,資產信息網,艾瑞咨詢

    美國企業整體數字化轉型要早于中國,美國RPA龍頭廠商Automation Anywhere和UiPath分別成立于2003年和2005年,且美國勞動力成本高于中國,員工對于重復類工作更為排斥,導致企業對數字員工的接受度更高,部分RPA應用場景如桌面級軟件已經實現規模化應用。

    在中國,RPA廠商大多成立于2015年前后,進入時間尚且較短,應用場景中業務流程標準化程度低,廠商對應用場景的拓展還處于早期,企業對于數字員工的投入產出比還存在遲疑,市場教育力度有待提高。目前,中國廠商更多專注于對產品和技術的打磨,國內市場已經出現如來也科技這樣估值超過20億的獨角獸企業,但要達到規模化應用還需要市場的驗證和認可。

    圖:中美RPA發展階段對比

    資料來源:千際投行,資產信息網,艾瑞咨詢

    從產品層面來看,中國和美國大體上要完成四個維度的進階,分別是桌面級RPA軟件、輕自動化RPA軟件、自動化RPA軟件、智能化RPA軟件。桌面級產品主要以實現桌面自動化為目標,中國早期發展更多是處理批量郵件、客戶資料登記等重復類工作。而輕自動化和自動化RPA產品都是以實現更大范圍的流程創建為價值指向,用戶無需再關注每個節點如何實現,可以使用RPA軟件打通流程接口,增加產品自動化功能及降低使用風險。

    目前,中國大多數產品處于輕自動化階段,美國則在完成自動化RPA軟件的進階。未來,隨著AI技術的成熟,RPA+AI將打破人類在能力和算力上的瓶頸,進入智能化階段,美國注重底層技術,綜合能力更強,中國則在需求和解決方案端發力,在某種維度上實現對美國的超越。

    圖:RPA產品發展形態

    資料來源:千際投行,資產信息網,艾瑞咨詢

    在2017~2019年期間,全球RPA市場以49.10%的年復合增長率迅速發展,2019年全球RPA市場規模達到118.33億元;2020~2022年增長率稍有減緩,但仍以42.89%的年復合增長率保持上升,預計2022年將達到400億元規模。

    中國RPA行業尚處于初期階段。2017,中國RPA市場規模僅為3.1億元。從整體上看,中國的RPA市場規模與全球RPA市場規模均在上升,但中國RPA市場發展速度落后于全球,預計2022年規模為26.16億元。

    一方面由于RPA行業尚處于早期發展階段,早期成立的廠商對市場教育和宣傳上有了一定投入,疊加傳統軟件遺留的問題在數字化轉型趨勢下暴露出來,RPA作為非侵入式、快速部署的軟件在一定程度上緩解了企業數據和信息孤島的經營痛點。

    另一方面,AI技術尤其是自然語言處理(NLP)和計算機視覺(CV)等技術的普及,也讓資本市場關注到RPA在復雜場景中所能發揮的更大價值,面對人力成本的增加和企業投入產出的下降,更多企業愿意尋求軟件工具解決經營管理痛點。2020年受制于疫情和宏觀環境的影響,增速有所下滑為79.1%,但是RPA軟件和服務市場還是藍海,未來3年增速仍將維持在70%以上。

    圖:全球及中國RPA市場規模(億元)

    資料來源:千際投行,資產信息網,億歐智庫

    3.4 競爭格局

    圍繞RPA技術,目前市場上已形成RPA供應商、集成商及實施方的RPA生態產業鏈。其中,RPA供應商又可分為國外RPA、原生RPA供應商、AI孵化供應商和互聯網巨頭,且集成商與實施方企業也開始自研RPA。從這幾類生產RPA產品及解決方案的企業歷史看,業務上的技術外包、應用場景中的智能客服以及以NLP、OCR為代表的AI公司最容易延伸出RPA需求和產品,其原因是為服務業務自動化需求較高,且容易與之結合,根據自身基因特色,后期的發展道路也有所側重。

    圖:RPA廠商基因及發展方向

    資料來源:千際投行,資產信息網,億歐智庫

    2018年11月,UiPath率先邁進中國市場,隨后Blue Prism、Automation Anywhere等也在2019年步入戰地。2020年6月,微軟宣布旗下RPA產品“Microsoft Power Automate”在華商用,短短兩三年時間,中國成為RPA龍頭供應商云集之地。與此同時,中國RPA供應商也在嘗試走向全球,主要目標為亞太地區,該地區正成為全球RPA供應商重點部署戰略地。

    圖:RPA供應商區域分布戰略

    資料來源:千際投行,資產信息網,億歐智庫

    目前所有RPA企業雖估值攀升,但均處于虧損階段,尚未實現盈利。以營收劃分,RPA供應商前三的龍頭企業分別為UiPath、Automation Anywhere和Blue Prism。此外,將RPA作為產線之一,與其業務結合的云聯絡中心NiCE;將RPA補充iBPM產品,與CRM集成的Pegasystems;以及較早擁有RPA底層技術卻較晚入局的微軟等企業都成為RPA供應商中具有特色的一員。這些RPA供應商在市場競爭追趕上較為激烈,表現為產品迭代頻繁、部分新產品功能類似,實際上其商業模式大同小異,差異化主要體現在技術和市場、業務策略,由此帶來不同的企業用戶體驗。

    Gartner基于前瞻性和執行力將魔力象限劃分為四個區域,分別是領導者(Leaders)、挑戰者(Challengers)、遠見者(Visionaries)和市場參與者(Niche Players)。其中,UiPath、Automation Anywhere、Blue Prism、WorkFusion被評為領導者,WorkFusion的地位得到了顯著提升,去年只是遠見者;Nice、Edge Verve Systems、KoFax評選為挑戰者,Kofax去年是市場參與者;NTT、三星SDS、SAP、HelpSystems、AntWorks、Jacada被評為市場參與者;微軟、Pegasystems、Servicetrace被評為遠見者。與2019年(Gartner首次發布RPA行業魔力象限)相比,今年有三位新玩家入選分別是SAP、微軟和三星SDS,這對RPA市場的發展將起到巨大推動作用并擴大其影響力。

    圖:RPA魔力象限圖

    資料來源:千際投行,資產信息網,Gartner

    該圖右上角為執行力和前瞻性俱佳的領導者,包括UiPath、Automation Anywhere、Blue Prism這三家。幾家企業在前瞻性上差別并不是很大,但是在執行能力上,UiPath與其他三家拉開了差距。Uipath擁有強大的合作伙伴系統和廣闊的應用前景,擁有250多個技術合作伙伴,支持所有主流企業軟件產品和應用程序。該公司總部位于紐約,在全球有大約1900名員工。排在第二位的是Automation Anywhere,其新版產品Automation360版是全球唯一的基于云的,基于Web的端到端自動化平臺,在將自動化流程的數量增加一倍的同時,把擴展速度提升了三倍。

    圖:領導者評價表

    資料來源:千際投行,資產信息網,Gartner

    挑戰者象限共有三名玩家,分別是來自美國的NICE、Kofax和來自印度的Edge Verve Systems。NICE已經在機器人過程自動化領域深耕了18年,它提出的有人參與的自動化解決方案NEVA,將人與機器人結合在一起,在實現智能流程優化的同時釋放出員工的潛力,確保優質的客戶體驗。全包式軟件包NEVA Unlimited可為組織提供免費和無限數量的無人值守機器人,這些機器人可在參與自動化項目的過程中創造價值。NEVA還包含其他增值功能,例如Automation Finder(智能自動化過程發現),Automation Studio(新一代自動化開發工具),用于處理非結構化數據的OCR(光學字符識別)等。

    圖:挑戰者評價表

    資料來源:千際投行,資產信息網,Gartner

    入選遠見者象限的供應商通常能夠快速滿足客戶的需求和適應市場的潮流,他們分別是Microsoft、Pegasystems和Servicetrace。其中Pegasystems和Servicetrace均面向大中型客戶,而Microsoft則覆蓋各種規模的客戶群。Microsoft提供用戶友好的操作界面,無論用戶的專業技術水平如何,都可以通過分步指南和易用、直觀的無代碼界面創建自動化工作流。Power Automate內臵的Microsoft安全技術,可幫助用戶快速推出可擴展的更改,同時滿足所有IT安全要求。用戶還可以使用有人值守的RPA,自動執行重復性任務(如前端辦公活動),將精力集中在更高價值的工作上。

    圖:遠見者評價表

    資料來源:千際投行,資產信息網,Gartner

    第四象限市場參與者通常從事垂直領域業務,擁有僅限于特定區域或市場的強大軟件產品。入選的6家企業分別是來自亞洲的NTT、三星SDS、AntWorks和來自歐洲的SAP以及美洲的HelpSystems和Jacada,他們服務于遍布全球的各種規模的客戶。作為該象限的先行者,三星SDS提供的Brity RPA使實施流程自動化變得快速而輕松。Brity RPA中創建的機器人可以執行重復性任務,因此員工可以專注于需要創造力的關鍵業務領域。集成可視,對話和分析技術的智能機器人將復雜的任務自動化,從而幫助企業提高效率。實時控制技術保障了機器人的可靠性,通過Web和移動連接對機器人進行的集成管理使實時控制成為可能,通過執行以執行日志為中心的業務,在提高輸出質量的同時,可以防止在手動執行過程中可能發生的潛在錯誤。

    圖:市場參與者評價表

    資料來源:千際投行,資產信息網,Gartner

    圖:國內相關代表性公司

    資料來源:千際投行,資產信息網,Gartner

    3.5 中國參與者

    中國參與者主要有:來也科技、云擴科技、弘璣Cyclone、實在智能、藝賽旗(839025)、新紐科技(09600)、天行智能、和信融慧、金智維等。

    來也科技

    來也科技是中國乃至全球的RPA+AI行業領導者,為客戶提供變革性的智能自動化解決方案,提升組織生產力和辦公效率,釋放員工潛力,助力政企實現智能時代的人機協同。

    來也科技與神州數碼、微軟、IBM、德勤中國等企業建立了穩固的合作關系,搭建了覆蓋全國的渠道銷售網絡。同時,為推動RPA+AI在中國市場的普及,來也科技提供免費社區版產品,發展了近40萬人的開發者社區,塑造了強大的生態開發能力。以合作伙伴和開發者的“雙生態”立體化布局,形成行業競爭壁壘。

    現擁有機器人流程自動化平臺“來也UiBot”、智能對話機器人平臺“吾來”、全球首個專為RPA機器人打造的AI能力平臺“UiBot Mage”三大核心產品,為政企實現“端到端”的智能自動化。

    圖:來也科技產品

    資料來源:千際投行,資產信息網,來也科技

    云擴科技

    云擴科技以自研的云擴RPA平臺為核心,致力于為各行業客戶提供智能的RPA機器人產品與解決方案,通過RPA賦能,持續為客戶創造價值,助力企業推進數字化轉型。

    云擴科技提供端到端、全鏈路的流程管理自動化產品,其功能覆蓋發現與共享、設計、管理、應用、智能五個板塊。

    圖:云擴科技產品

    資料來源:千際投行,資產信息網,云擴科技

    目前云擴科技在上海、北京、深圳、杭州、西安、蘇州及日本東京均設有分公司及研發中心。公司已服務了來自金融、能源、電信、財稅、制造、物流、零售等多個行業的上百家企業,始終堅持圍繞客戶需求持續創新,加大產品研發投入,為客戶提供有競爭力、安全可信賴的RPA產品以及更智能的流程自動化解決方案,不斷降低企業采用RPA的門檻。

    弘璣 Cyclone

    上海弘璣信息技術有限公司成立于2015年,旨在高速發展的企業數字化轉型中,為客戶提供安全可靠、高效適應、擴展協作的人工智能數字員工解決方案,并致力于創造先進的數字員工機器人生態體系。主要業務是開發、銷售具有自主版權和知識產權的人工智能軟件產品——Cyclone RPA(Robotic Process Automation)。

    Cyclone RPA正在銀行、證券、保險、政府、能源、制造、醫療、電力等行業中廣泛應用。公司總部位于上海,目前已在北京、深圳、廣州、沈陽、哈爾濱等數十個城市設有分公司和辦事處,商業化版圖已拓展至大中華區、日本、東南亞等市場。

    圖:弘璣Cyclone產品

    資料來源:千際投行,資產信息網,弘璣Cyclone

    3.6 全球主要參與者

    全球參與者主要有:UiPath(PATH)、Automation Anywhere、Blue Prism(PRSM)、WorkFusion、Nice(NICE)、Edge Verve Systems、Kofax(KFX)、日本電報電話公司(NTT)、三星SDS(018260)、SAP(SAP)、HelpSystems、AntWorks、Jacada(JCDA)、微軟(MSFT)、Pegasystems(PEGA)、Servicetrace等。

    UiPath (PATH)

    2005年,在微軟Owning SQL Server Agent dev(SQL服務器代理開發)的Daniel Dines離開微軟,組建了一個10人的技術團隊,即UiPath的前身Desk Over,為微軟、IBM等公司提供技術外包服務,同時研發一些自動化產品。在一次技術合作中,Desk Over發現自動化商機,開始研發自動化產品,受到Yahoo關注,并于2015年獲得第一筆融資,開發了一款企業級RPA平臺,正式改名為“UiPath”。

    UiPath將工具與平臺進行結合,產品覆蓋發現、構建、管理、運行、參與和評估,為企業提供全生命周期服務。目前已完成2.25億美元E輪融資,交易后估值達102億美元,正計劃IPO。

    UiPath的愿景是人手一個機器人,信奉該戰略能夠抓取企業低價值長尾;產品特點是門檻低,用戶界面友好,致力于“平民IT”,為普通員工打造小而美的數字化工具。UiPath一人一機的理念更傾向于資本故事和業務理解。從員工角度切入的RPA雖然更靠近業務端,但也由此帶來管理難題。因此UiPath選擇咨詢公司等渠道影響大B企業,大部分以自上而下的角度部署RPA,定位仍屬于企業級RPA平臺。

    Blue Prism (PRSM)

    Blue Prism成立于2001年,2016年正式在英國倫交所IPO,主要為大型企業提供“中心化”的數字勞動力管控平臺,用于企業管理者統一調配、統一管理數字勞動力,幫助企業提升關鍵生產流程上的核心效率。2012年,Blue Prism的首席傳教士Pat Geary將其定義為RPA,并為市場所接受。

    產品主要定位于大規模部署的企業級平臺,強調connected-RPA理念,企業做既可以做中央化的治理,但同樣可以讓業務部門自己去做流程優化,是位于業務&IT部門中間的一個架構平臺。目前產品涵蓋智能RPA平臺、DX平臺、ROM支持,生態上擁有社區支持。

    Blue Prism的核心團隊中,有大部分人擁有銀行背景,創始人David Moss此前在Lynx Financial Systems擔任高級軟件設計師,為巴克萊銀行等金融企業提供解決方案。團隊的基因使得Blue Prism對金融領域業務了解深入,產品及解決方案安全性較高、可承接復雜的金融系統,隨后逐步擴展到電信等其他領域。

    自2006年以來,Blue Prism的續訂率增長至98%;2017年收入增速達155.2%,但近幾年收入增速持續放緩,2019年增速為83%。2020年4月,通過配股籌集1億英鎊資金,截至2020年11月,Blue Prism市值約為18億英鎊。

    Automation Anywhere

    Automation Anywhere(以下簡稱AA)成立于2003年,Salesforce是其主要投資者之一。不同于其他RPA供應商下載軟件式的解決方案,AA的特色是將RPA轉化為web網頁版,并推出業內首個云原生的平臺——EnterpriseA2019,適用于更多業務場景。EnterpriseA2019可部署在內部,或搭載在任何公有、私有或混合云上使用,向世界各地的企業開放RPA服務。云原生、網頁版的解決方案在產品底層架構和流程上與傳統解決方案均有較大差異,需要前期較大投入,也形成AA的競爭優勢,但隨著云端機器人成為趨勢,RPA供應商也陸續推出了云平臺和產品。

    AA提出了“RPA即服務”的口號,將人工智能、分析和RPA進行整合,強調其產品的全面及易用性,且首創數字勞動力概念,覆蓋金融、醫療等各個領域。

    AA的解決方案將智能化和平臺化進行結合,可集成各類AI能力,也可實現業務流程的發現、自動執行及優化等一體化功能,以推廣RPA在企業中的大規模應用,擁有較為成熟的咨詢顧問服務能力。2020年11月,AA發布智能數字助手--AARI(連接人與機器人的流程自動化通用平臺),將消費級的體驗帶入企業的流程自動化,主要解決企業長流程自動化難題,2021年將建造RPA機器人工廠。

    AA于2019年進入中國市場,目前本地業務規模已擴大近十倍。但相較于UiPath和Blue Prism,AA的市場拓展稍有落后。AA未來重點部署戰略地點在亞太市場,2020年至2023年,亞太地區直接投資于數字化轉型的金額將達1.2萬億美元。

    NiCE (NICE)

    NICE成立于1986年,是以色列的一家云聯絡中心和企業軟件解決方案提供商,由以色列國防軍退伍軍人創立,1986年于特拉維夫證券交易所(Tel Aviv Stock Exchange)上市,1997年開始在中國運營,2016年收購云呼叫中心技術提供商inContact,目前從事電話錄音,數據安全性和監視以及分析記錄數據。主要職責是極致客戶體驗、改善公共安全、提防商業犯罪和確保合規性,擁有消費者與員工體驗轉型的平臺,在客戶與員工之間交互研發的全渠道路由。

    RPA在NICE擁有15年左右的歷史,作為產線之一為NICE的云呼叫服務提供自動化服務,其特色是可基于全渠道分析門戶發現更多業務場景,且既具有本地化服務功能,又可基于云進行擴展。目前圍繞RPA主要有三大產品:Robotic Automation、NEVA Attended Automation和Desktop Analytics,市場營銷策略針對的是大型企業客戶——擁有1000多名員工和超過10億美元收入的組織。

    2019年8月,NICE推出了業內首個針對員工設計的數字化助理產品NEVA,可以與任何桌面應用程序交互,并且觸發無人值守的流程自動化,以游戲化的方式優化員工的工作體驗,驅動高效運營。2020年又推出NEVA Unlimited,這是首個全包式自動化軟件包,覆蓋完整的NICERPA模塊集。

    基于NICE云聯絡的主營業務,其RPA解決方案融合了呼叫中心場景中各種分析和智能決策能力,可將桌面任務自動化處理,將高度結構化、常規化、日程化任務進行高效分析或主觀判斷,進而發現更多產品改善空間和業務場景,以客戶體驗為主導,驅動企業變革。

    Pegasystems (PEGA)

    Pegasystems(以下簡稱Pega)1983年由創始人兼首席執行官Alan Trefler創立,總部位于美國,1996年登陸納斯達克證券交易所上市,主要提供CRM和BPM軟件服務。

    2016年,Pega通過收購RPA供應商Open Span進入RPA市場,將RPA與其BPM和相關CRM應用程序進行集成(RPA并不是一個單獨的產品),形成一個企業智能業務流程管理套件,既可以本地化部署,也可以在云端提供。目前核心產品是Pega平臺,用于客戶參與和數字流程自動化,領域涉及醫療保健公司、保險公司、銀行、通信服務提供商等。

    Pega平臺以低代碼為核心,允許用戶快速開發和提供連貫的應用程序,將業務流程管理和機器人流程自動化進行統一,具有快速建立、智能自動化、安全擴展的特點。

    Pega認為,機器人對端到端自動化至關重要,但RPA是數字流程自動化戰略的一部分,而不是全部,只靠RPA無法解決流程自動化的所有問題,因此需要與其他業務軟件相結合,通過集中式的業務架構,組合不同的業務程序完成更多工作。

    微軟 (MSFT)

    作為早期就擁有大部分底層自動化框架和技術的IT巨頭,在RPA布局上卻相對較晚。其主要受制于微軟龐大的生態體系限制,需求更圍繞自有生態的協同能力展開,與真正用戶的自動化需求有一定距離,因此微軟在RPA爆發后的2019和2020年才開始發力,通過重構Microsoft Flow及收購RPA創業公司進軍流程自動化賽道,除Win Automation和Softomotive的基于服務器的Process Robot產品外,其基于AI的數據理解、基于UI的應用程序自動化以及具有315種以上內置API連接器的數據庫等功能使Power Automate與RPA競爭對手區分開來。

    Power Automate是幫助組織實現工作流和業務流程自動化的低代碼開發平臺,可通過訪問API的方式調用新應用,也能以RPA的方式,通過對UI界面的操作,實現對遺留應用程序、系統和平臺的自動化控制。通過Power Platform將其與Power BI和PowerApps進行銜接,形成微軟智能云的“三架馬車”,確保兼容性、可擴展性和企業級的安全合規性。

    第四章 未來趨勢

    與AI技術集合延伸RPA能力邊界,構筑行業高壁壘

    RPA作為流程自動化軟件,受標準化特定場景、部署流程比較短,決策鏈單一的掣肘,在大范圍企業業務的快速落地上仍舊困難。尤其是針對復雜場景的解決方案,常常會涉及非結構化數據、復雜元素識別等RPA無法處理的環節,企業個性化程度高,解決方案定制化強,由此給RPA的發展造成羈絆。

    而與AI能力的結合,可以提升感知非結構化數據能力和聊天機器人聯動能力,幫助RPA提升易用性,業務端應用向前端遷移。除此之外,AI還能幫助RPA更好處理軟件環境的變化,降低運維成本,滿足客戶智能審批、智能合規、智能信貸流程、智能風控等要求,在復雜應用場景中幫助RPA構筑高壁壘。

    RPA應用將向金融以外行業拓展,政務需求潛力漸顯

    RPA應用不受行業和部門限制,但是一直以來,RPA的發力點仍主要落在金融、財稅等信息化程度高、流程標準化程度高、重復性工作多、耗費人力大的行業和場景。相對于金融行業,制造、電信、醫療、政務等亟需轉型的傳統行業對RPA產品都有一定訴求,但滲透率并不理想。

    政務行業雖然存在標準化程度較高的場景,且人員短缺,但由于對人效考核制度不完善,對RPA的投入動力不足。近兩年隨著智慧政務的推進,利用AI和其他自動化軟件提升政府部門在辦公、監管、服務、決策等效率的提升成為共識。未來,RPA廠商協助傳統企業進行數字化轉型將成為行業增長新的發力點。

    產品和服務是未來RPA廠商進一步拓展市場的兩個抓手

    目前,國內提供RPA產品和服務廠商達到數十家,產品在技術、功能、實現方法上各有差異,但綜合來看,產品+服務仍是未來RPA能夠拓展應用場景提升客戶滿意度的兩個抓手。在產品方面,需重點關注穩定性和易用性,穩定性是保證客戶使用信心的前提,能夠支持高并發、高負荷等狀態下的穩定運轉,并可以提供異常狀態的處理措施。易用性是指在交互界面上更加簡潔,盡可能將模塊的通用性進行封裝,進而拓展客戶群體和使用場景。在服務上,關注交付、擴展、后期運維,其中如何降低部署成本是提升競爭力的關鍵要素。

    Cover Photo by Rock'n Roll Monkey on Unsplash


    END

    「千際行研報告」提供 GISC 分類行業的發展研究報告,是投資者和經營者全面深入了解我國各類行業的最好工具。



    2022年虛擬人行業研究報告

    2022年吉利集團主題研究報告

    2022年垃圾發電行業研究報告

    2021年法國發展研究報告

    2022年房地產開發行業研究報告

    2022年教培行業研究報告

    2022年廣電行業研究報告

    2022年乳品行業研究報告

    2022年不良資產和資產管理公司行業研究報告

    2022年小米產業鏈研究報告

    2022年消閑設施行業研究報告

    2022年冰雪產業研究報告

    2022年超高清視頻行業研究報告

    2022年營銷傳播行業研究報告

    2022年游戲出海行業研究報告

    2022年節能照明行業研究報告

    2022年玻璃行業研究報告

    2022年物流地產行業研究報告

    2022年通用航空行業研究報告

    2022年通用航空行業研究報告

    2022年通用航空行業研究報告

    2022年通用航空行業研究報告

    2022年通用航空行業研究報告

    2022年醫院行業研究報告

    2022年智慧醫療行業研究報告

    2022年抗癌行業研究報告

    2022年音樂產業研究報告

    2022年互聯網直播行業研究報告

    2022年金融租賃行業研究報告

    2022年消費金融行業發展研究報告

    2022年小額貸款行業研究報告

    2022年服務器行業研究報告

    2022年存儲器行業研究報告

    2022年商品和大宗原材料公開拍賣市場研究報告

    2022年機械設備公開拍賣市場研究報告

    2022年交通工具公開拍賣市場研究報告

    2022年典當行業研究報告

    2022年網約車行業研究報告

    2022年云辦公行業研究報告

    2022年仿制藥行業研究報告

    2022年血液制品行業研究報告

    2022年密碼行業研究報告

    2022年銀行業研究報告

    2022年觸摸屏行業研究報告

    2022年傳感器行業研究報告

    2022年光纖行業研究報告

    2022年超寬帶技術研究報告

    2022年網絡內容服務商研究報告

    2022年自然語言處理行業研究報告

    2022年網絡內容服務商研究報告

    2022年口罩行業研究報告

    2022年借殼上市研究報告

    2022年公募基金研究報告

    2022年私募基金行業研究報告

    2021芯片行業發展研究報告

    2021碳幣產品設計說明書

    2021智能手機行業發展研究報告

    2021農業發展研究報告

    2021白酒行業發展研究報告

    2021電信業務行業發展研究報告

    2021貴金屬行業發展研究報告

    2021咨詢行業發展研究報告

    2021工業集團企業行業發展研究報告

    2021多領域控股行業發展研究報告

    2021信息技術服務行業發展研究報告

    2021互動媒體與服務行業發展研究報告

    2021建筑行業發展研究報告

    2021鋼鐵行業發展研究報告

    2021非企業機構研究報告

    2021湖南經濟發展研究報告

    2021化工行業發展研究報告

    2021造紙行業發展研究報告

    2021煤炭行業發展研究報告

    2021機場行業發展研究報告

    2021餐飲旅游行業發展研究報告

    2021電腦和硬件行業發展研究報告

    2021山西經濟發展研究報告

    2021新疆經濟發展研究報告

    2021河南經濟發展研究報告

    2021河北經濟發展研究報告

    2021四川經濟發展研究報告

    2021吉林經濟發展研究報告

    2021貴州經濟發展研究報告

    2021上海市經濟發展研究報告

    2021海南經濟發展研究報告

    2021江西經濟發展研究報告

    2021甘肅經濟發展研究報告

    2021廣東經濟發展研究報告

    2021北京經濟發展研究報告

    2021福建經濟發展研究報告

    2021重慶市經濟發展研究報告

    2021黑龍江省經濟發展研究報告

    2021內蒙古經濟發展研究報告

    2021安徽省經濟發展研究報告

    2021廣西壯族自治區經濟發展研究

    2021湖北省經濟發展研究

    2021遼寧省經濟發展研究報告

    2021江蘇省經濟發展研究

    2021寧夏回族自治區經濟發展研究報告

    2021青海省經濟發展研究報告

    2021山東省經濟發展研究報告

    2021浙江經濟發展研究報告

    2021韓國經濟發展研究報告

    2021南非經濟發展研究報告

    2021多領域控股行業研究報告

    2021金控集團牌照研究報告

    2021拍賣行業研究報告

    2021資產管理行業研究報告

    2021資產管理與托管銀行行業發展研究報告

    2021經銷商行業發展研究報告

    2021專營零售行業研究報告

    2021信息技術服務行業研究報告

    2021銅行業研究報告

    2021餐飲行業研究報告

    2021英國發展研究報告

    2021澳大利亞發展研究報告

    2021新加坡發展研究報告

    2021日本發展研究報告

    2021印度發展研究報告

    2021新西蘭發展研究報告

    2021澳門經濟發展研究報告

    2021臺灣經濟發展研究報告

    2021加拿大發展研究報告

    2021荷蘭發展研究報告

    2021西班牙發展研究報告

    2021意大利發展研究報告

    2021德國發展研究報告

    2021巴西發展研究報告

    2021綠色產業基金發展研究報告

    2021年新型煤化工行業發展研究報告

    2021年半導體封測行業發展研究報告

    2021西藏自治區經濟發展研究報告

    2021天津經濟發展研究報告

    2021博彩賭博行業發展研究報告

    2021區域性銀行行業研究報告

    2021年3D打印行業發展研究報告

    2021人壽保險行業發展研究報告

    2021年液晶顯示行業發展研究報告

    2021元宇宙行業發展研究報告

    2021年網絡安全行業發展研究報告

    2021年工業互聯網行業發展研究報告

    2021年充電樁行業發展研究報告

    2021年智能安防行業發展研究報告

    2021年智能家居行業發展研究報告

    2021消費電子行業發展研究報告

    2021年LED行業發展研究報告

    2021年量子通信行業發展研究報告

    2021年養老產業發展研究報告

    2021年特殊消費者行業發展研究報告

    2021年長租公寓行業發展研究報告

    2021年華為及其產業鏈發展研究報告

    2021年網紅經濟發展研究報告

    2021年期貨行業發展研究報告

    2021年基金行業發展研究報告

    2021年數字中國發展研究報告

    2021年IDC互聯網數據中心發展研究報告

    2021年信托行業發展研究報告

    2021年會計師事務所行業發展報告

    2021年律師事務所行業發展研究報告

    2021年迪士尼及其相關產業發展研究報告

    2021年服裝零售行業發展研究報告

    2021互聯網房地產平臺發展研究報告

    2021年跨境電商行業發展研究報告

    2021年電子競技行業發展研究報告

    2021年租賃和商務服務業研究報告

    2021年健康中國發展研究報告

    2021年三孩概念指數發展研究報告

    2021年南昌市經濟發展研究報告

    2021年獨角獸企業發展研究報告

    2021年中概股行業發展研究報告

    2021年自行車行業發展研究報告

    2021年衛星通信行業發展研究報告

    2021石油天然氣行業發展研究報告

    2021年新能源汽車行業發展研究報告

    2021年冰雪產業發展研究報告

    2021年互聯網+發展研究報告

    2021年移動互聯網發展研究報告

    2021年衛星互聯網行業發展研究報告

    2021年云計算行業發展研究報告

    2021年戰略新興產業發展研究報告

    2021年海運行業發展研究報告

    2021年超導材料行業發展研究報告

    2021年大飛機行業發展研究報告

    2021年風電行業發展研究報告

    2021年核電行業發展研究報告

    2021年工業4.0行業發展研究報告

    2021年保險經紀行業發展研究報告

    2021年出版行業發展研究報告

    2021年廣告和新媒體行業發展研究報告

    2021年鞋類行業發展研究報告

    2021年智慧城市發展研究報告

    2021年高鐵行業發展研究報告

    2021年科技園區發展研究報告

    2021年家庭裝飾零售行業發展研究報告

    2021年玩具行業發展研究報告

    2021年核高基行業發展研究報告

    2021年超導材料行業發展研究報告

    2021年智能測控設備制造行業發展研究報告

    2021年啤酒釀造行業發展研究報告

    2021年葡萄酒釀造及葡萄酒產業發展研究報告

    2021年武漢經濟發展研究報告

    2021年海洋工程裝備行業發展研究報告

    2021年廣州經濟發展研究報告

    2021年中國鄉村振興發展研究報告

    2021年數字創意產業發展研究報告

    2021年中央企業發展研究報告

    2021年雄安新區發展研究報告

    2021年稀土行業發展研究報告

    2021年寵物產業發展研究報告

    2021年數字貨幣行業發展研究報告

    2021年空氣凈化器行業發展研究報告

    2021年墨西哥發展研究報告

    2021年國產軟硬件行業研究報告


    戳“閱讀原文”申請「房地產價值大數據分析報告」試用

    Copyright © 2021.Company 元宇宙YITB.COM All rights reserved.元宇宙YITB.COM

    国产欧美另类精品久久久